java arraylist无序吗_java方法区别之一一ArrayList和LinkedList
容器:1.Collection(interface)a.Set((interface)):不允许重复(1).HashSet:无序不重复(2).TreeSet:有序不重复b.List(interface):有序(元素存入顺序),可重复(1).LinkedList:链表,线程不安全(2).ArrayList:数组,线程不安全(3).Vector:数组,线程安全2.Map(interface)a.Has

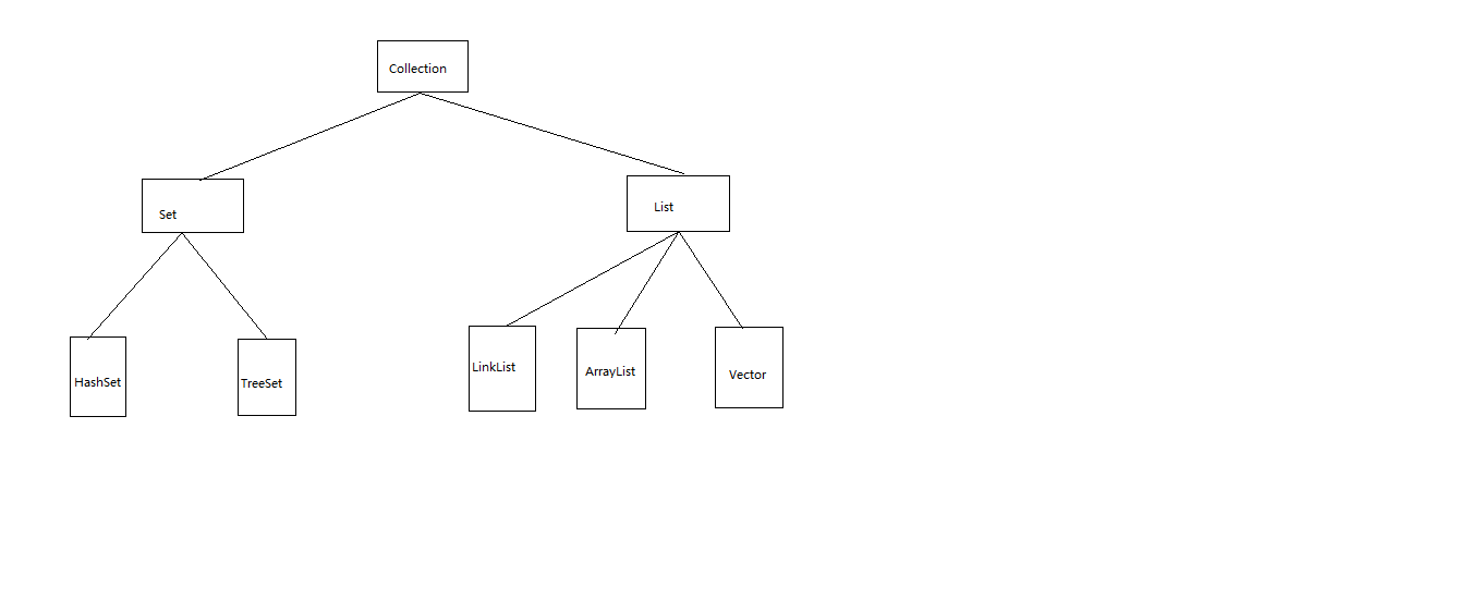
容器:
1.Collection(interface)
a.Set((interface)):不允许重复
(1).HashSet:无序不重复
(2).TreeSet:有序不重复
b.List(interface):有序(元素存入顺序),可重复
(1).LinkedList:链表,线程不安全
(2).ArrayList:数组,线程不安全
(3).Vector:数组,线程安全
2.Map(interface)
a.HashMap
ArrayList:是通过维护数组来实现的
改、查操作使用ArrayList速度快捷
ArrayList实现了List接口,它是以数组的方式来实现的,数组的特性是可以使用索引的方式来快速定位对象的位置,因此对于快速的随机取得对象的需求,使用ArrayList实现执行效率上会比较好.
LinkedList:是用双向链表实现的
删、增速度较快。
两个都是类,要创建对象。用new创建。
LinkedList是采用链表的方式来实现List接口的,它本身有自己特定的方法,如: addFirst(),addLast(),getFirst(),removeFirst()等. 由于是采用链表实现的,因此在进行insert和remove动作时在效率上要比ArrayList要好得多!适合用来实现Stack(堆栈)与Queue(队列),前者先进后出,后者是先进先出.
在删除可插入对象的动作时,为什么ArrayList的效率会比较低呢?
解析: 因为ArrayList是使用数组实现的,若要从数组中删除或插入某一个对象,需要移动后段的数组元素,从而会重新调整索引顺序,调整索引顺序会消耗一定的时间,所以速度上就会比LinkedList要慢许多. 相反,LinkedList是使用链表实现的,若要从链表中删除或插入某一个对象,只需要改变前后对象的引用即可!
更多推荐




所有评论(0)