pytorch优化器与学习率设置详解
点击上方“小白学视觉”,选择加"星标"或“置顶”重磅干货,第一时间送达作者 | 小新来源 |https://a.3durl.cn/YrcZbc编辑丨极市平台本文仅作学术分享,版权属于原作者,侵权请联系删文。导读在很多学习过程中,都会采用动态调整学习率的方法。刚开始训练的时候,学习率设置大一点,以加快学习速度;之后逐渐减小学习率,来寻找最优解。那么在Pytorch中,如在训练过程中动态地调整学习..
点击上方“小白学视觉”,选择加"星标"或“置顶”
重磅干货,第一时间送达
作者 | 小新
来源 | https://a.3durl.cn/YrcZbc
编辑丨极市平台
本文仅作学术分享,版权属于原作者,侵权请联系删文。
导读
在很多学习过程中,都会采用动态调整学习率的方法。刚开始训练的时候,学习率设置大一点,以加快学习速度;之后逐渐减小学习率,来寻找最优解。那么在Pytorch中,如在训练过程中动态地调整学习率呢?
学习率设置对于学习过程来说相当重要。学习率过低会导致学习速度太慢,学习率过高又容易导致难以收敛。在很多学习过程中,都会采用动态调整学习率的方法。刚开始训练的时候,学习率设置大一点,以加快学习速度;之后逐渐减小学习率,来寻找最优解。
那么在Pytorch中,如在训练过程中动态地调整学习率呢?
目录
-
优化器Optimizer
-
只训练模型的一部分参数
-
不同部分的参数设置不同的学习率(以及其他属性)
-
Optimizer基本属性
-
optimizer基本方法
-
-
动态更新learning rate
-
torch.optim.lr_scheduler
-
torch.optim.lr_scheduler.LambdaLr
-
torch.optim.lr_scheduler.StepLR
-
torch.optim.lr_scheduler.MultiStepLR
-
torch.optim.lr_scheduler.ExponentialLR
-
torch.optim.lr_scheduler.CosineAnnealingLR
-
torch.optim.lr_scheduler.ReduceLROnPlateau
-
手动修改lr
-
优化器Optimizer
在说学习率调整方法之前,先来了解一下Pytorch中的优化器Optimizer机制。
用过Pytorch的都知道,模型训练时的固定搭配。
loss.backward()
optimizer.step()
optimizer.zero_grad()
...
简单来说,loss.backward()就是反向计算出各参数的梯度,然后optimizer.step()就是更新网络中的参数,optimizer.zero_grad()将这一轮的梯度清零,防止这一轮的梯度影响下一轮的更新。
常用优化器都在torch.optim包中,因此需要先导入包:
import torch.optim.Adam
import torch.optim.SGD
这里以常用的Adam优化器和SGD优化器为例,介绍一下Pytorch中的优化器使用方法。
假设我们有一个网络如下,下面的例子都以此网络作为例子:
class Net(nn.Module):
def __init__(self):
super(Net, self).__init__()
self.layer = nn.Linear(10, 2)
self.layer2 = nn.Linear(2, 10)
def forward(self, input):
return self.layer(input)
# Optimizer基本属性
所有Optimizer公有的一些基本属性:
-
lr: learning rate,学习率
-
eps: 学习率最小值,在动态更新学习率时,学习率最小不会小于该值。
-
weight_decay: 权值衰减。相当于对参数进行L2正则化(使模型复杂度尽可能低,防止过拟合),该值可以理解为正则化项的系数。
-
betas: (待研究)
-
amsgrad: (bool)(待研究)
每个Optimizer都维护一个param_groups的list。该list中维护需要优化的参数以及对应的属性设置。
optimizer基本方法
-
add_param_group(param_group): 为optimizer的param_groups增加一个参数组。这在微调预先训练的网络时非常有用,因为冻结层可以训练并随着训练的进行添加到优化器中。
-
load_state_dict(state_dict): 加载optimizer state。参数必须是optimizer.state_dict()返回的对象。
-
state_dict(): 返回一个dict,包含optimizer的状态:state和param_groups。
-
step(closure): 执行一次参数更新过程。
-
zero_grad(): 清除所有已经更新的参数的梯度。
我们在构造优化器时,最简单的方法通常如下:
model = Net()
optimizer_Adam = torch.optim.Adam(model.parameters(), lr=0.1)
model.parameters()返回网络model的全部参数。
将model的全部参数传入Adam中构造出一个Adam优化器,并设置 learning rate=0.1。因此该 Adam 优化器的 param_groups 维护的就是模型 model 的全部参数,并且学习率为0.1。这样在调用optimizer_Adam.step()时,就会对model的全部参数进行更新。
Optimizer的param_groups是一个list,其中的每个元素都是一组独立的参数,以dict的方式存储。结构如下:
-param_groups
-0(dict) # 第一组参数
params: # 维护要更新的参数
lr: # 该组参数的学习率
betas:
eps: # 该组参数的学习率最小值
weight_decay: # 该组参数的权重衰减系数
amsgrad:
-1(dict) # 第二组参数
-2(dict) # 第三组参数
...
...
这样可以实现很多灵活的操作,比如以下。
只训练模型的一部分参数
例如,只想训练上面的model中的layer参数,而保持layer2的参数不动。可以如下设置Optimizer:
model = Net()
optimizer_Adam = torch.optim.Adam(model.layer.parameters(), lr=0.1) # 只传入layer层的参数,就可以只更新layer层的参数而不影响其他参数。
不同部分的参数设置不同的学习率(以及其他属性)
例如,要想使model的layer参数学习率为0.1,layer2的参数学习率为0.2,可以如下设置Optimizer:
model = Net()
params_dict = [{'params': model.layer.parameters(), 'lr': 0.1},
{'params': model.layer2.parameters(), 'lr': 0.2}]
optimizer_Adam = torch.optim.Adam(params_dict)
这种方法更为灵活,手动构造一个params_dict列表来初始化Optimizer。注意,字典中的参数部分的 key 必须为 ‘params’。
这样就可以灵活的设置Optimizer啦。
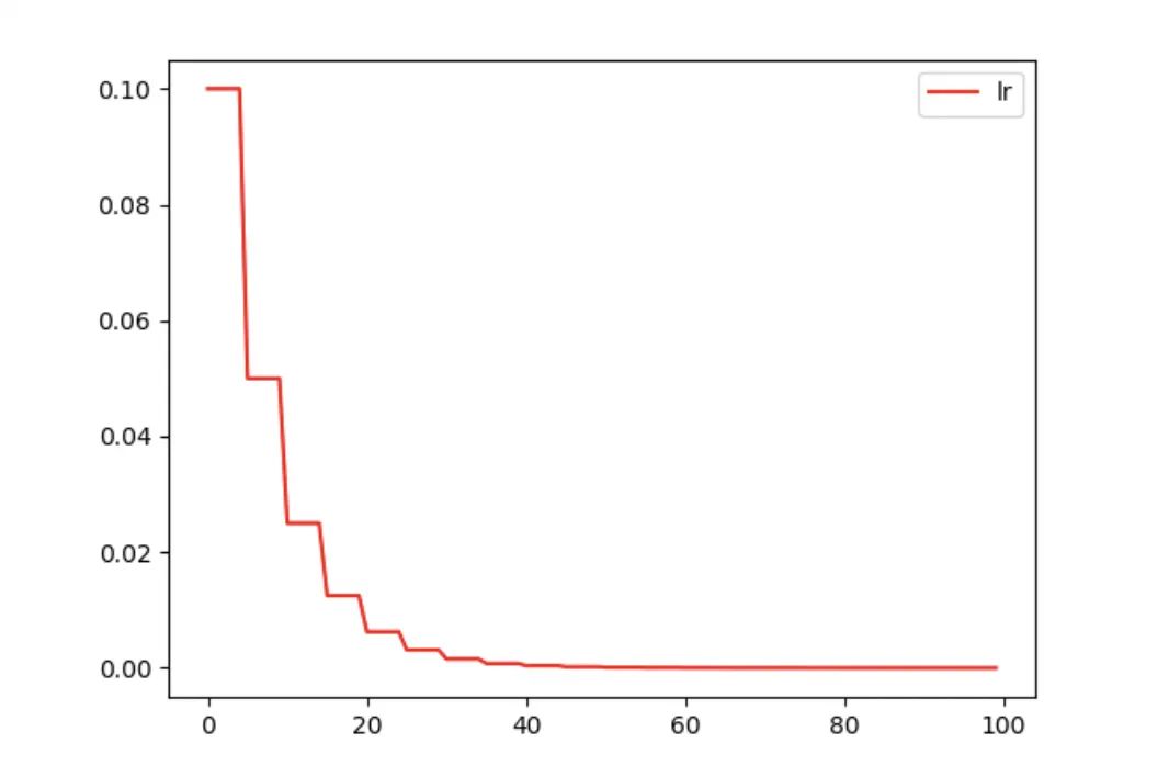
动态更新learning rate
了解了Optimizer的基本结构和使用方法,接下来就可以看一下,如何在训练过程中动态更新learning rate。
手动修改lr
上面我们了解到,Optimizer的每一组参数维护一个lr,因此,最直接的方法就是我们在训练过程中手动修改Optimizer中对应的lr的值:
model = Net() # 生成网络
optimizer_Adam = torch.optim.Adam(model.parameters(), lr=0.1) # 生成优化器
lr_list = []
for epoch in range(100): # 假设迭代100次
if epoch % 5 == 0: # 每迭代5次,更新一次学习率
for params in optimizer_Adam.param_groups: # 遍历Optimizer中的每一组参数
params['lr'] *= 0.9 # 将该组参数的学习率 * 0.9
# params['weight_decay'] = 0.5 # 当然也可以修改其他属性
lr_list.append(optimizer_Adam.state_dict()['param_groups'][0]['lr'])
plt.plot(range(100), lr_list, color='r')
plt.show()
torch.optim.lr_scheduler
torch.optim.lr_scheduler包中提供了一些类,用于动态修改lr。
-
torch.optim.lr_scheduler.LambdaLr -
torch.optim.lr_scheduler.StepLR -
torch.optim.lr_scheduler.MultiStepLR -
torch.optim.lr_scheduler.ExponentialLR -
torch.optim.lr_sheduler.CosineAnneaingLR -
torch.optim.lr_scheduler.ReduceLROnPlateau
注意: pytorch 1.1.0版本之后,在创建了lr_scheduler对象之后,会自动执行第一次lr更新(可以理解为执行一次scheduler.step())。因此,在使用的时候,需要先调用optimizer.step(),再调用scheduler.step()。如果创建了lr_scheduler对象之后,先调用scheduler.step(),再调用optimizer.step(),则会跳过了第一个学习率的值。
# 调用顺序
loss.backward()
optimizer.step()
scheduler.step()
...
注意: 创建scheduler时,所传入的Optimizer的param_groups必须有一个initial_lr键作为初始学习率。如果last_epoch=-1,则用于初始化的Optimizer可以没有initial_lr键,以 lr 键初始化为initial_lr。
torch.optim.lr_scheduler.LambdaLr
torch.optim.lr_scheduler.LambdaLR(optimizer, lr_lambda, last_epoch=-1)
-
Optimizer:优化器实例
-
lr_lambda:是一个函数(常用lambda表达式)或函数列表,该函数接收一个int参数(epoch),然后计算出一个系数α,最后学习率更新为 。其中lr_lambda如果传入多个函数的list的话,则对应每组param_groups的学习率调整策略。
-
last_epoch:(int)上一个epoch数。默认为-1,且当last_epoch=-1时,将lr设置为initial_lr。第一次更新lr时,就按照epoch = last_epoch + 1更新。(比如last_epoch = 1,则第一次lr更新时,就将epoch=2传入上面的lr_lambda函数,得出系数α
需要注意的是,该scheduler每次lr更新,是用initial_lr 乘以系数 α,而不是用上一次的lr 乘以系数 α,即
torch.optim.lr_scheduler.StepLR
torch.optim.lr_scheduler.StepLR(optimizer, step_size, gamma=0.1, last_epoch=-1)
每迭代step_size次,学习率乘以gamma。
model = Net()
optimizer_Adam = torch.optim.Adam(model.parameters(), lr=0.1)
# 创建scheduler,每迭代5次,学习率衰减一半
scheduler = torch.optim.lr_scheduler.StepLR(optimizer_Adam, step_size=5, gamma=0.5, last_epoch=-1)
lr_list_1 = []
for epoch in range(100):
scheduler.step()
lr_list_1.append(optimizer_Adam.state_dict()['param_groups'][0]['lr'])
plt.plot(range(100), lr_list_1, color='r', label='lr')
plt.legend()
plt.show()
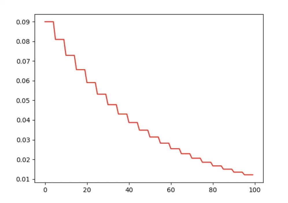
torch.optim.lr_scheduler.MultiStepLR
torch.optim.lr_scheduler.MultiStepLR(optimizer, milestones, gamma=0.1, last_epoch=-1)
多段衰减法。milestones传入一个list,指定多个epoch数,每迭代到指定的epoch次数时,lr乘以gamma。
例子:
model = Net()
optimizer_Adam = torch.optim.Adam(model.parameters(), lr=0.1) # 初始 lr=0.1
# lr 变化
# 0 - 20 epoch: 0.1
# 21 - 40 epoch: 0.05
# 41 - 60 epoch: 0.025
# 60 - 80 epoch: 0.0125
# 80 - end epoch: 0.01125
scheduler = torch.optim.lr_scheduler.MultiStepLR(optimizer_Adam, milestones=[20, 40, 60, 80], gamma=0.5, last_epoch=-1)
lr_list_1 = []
for epoch in range(100):
scheduler.step()
lr_list_1.append(optimizer_Adam.state_dict()['param_groups'][0]['lr'])
plt.plot(range(100), lr_list_1, color='r', label='lr')
plt.legend()
plt.show()
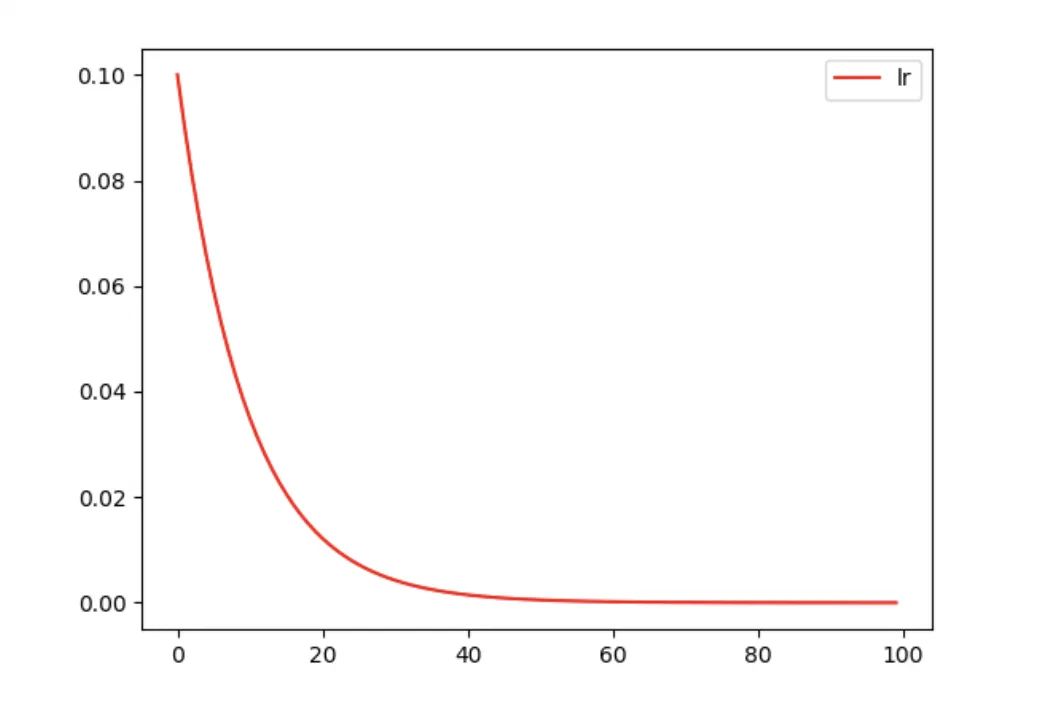
torch.optim.lr_scheduler.ExponentialLR
torch.optim.lr_scheduler.ExponentialLR(optimizer, gamma, last_epoch=-1)
每个epoch按指数衰减 lr。
model = Net()
optimizer_Adam = torch.optim.Adam(model.parameters(), lr=0.1)
# 指数衰减学习率,衰减率为 gamma=0.9
scheduler = torch.optim.lr_scheduler.ExponentialLR(optimizer_Adam, gamma=0.9, last_epoch=-1)
lr_list_1 = []
for epoch in range(100):
scheduler.step()
lr_list_1.append(optimizer_Adam.state_dict()['param_groups'][0]['lr'])
plt.plot(range(100), lr_list_1, color='r', label='lr')
plt.legend()
plt.show()
torch.optim.lr_scheduler.CosineAnnealingLR
torch.optim.lr_scheduler.CosineAnnealingLR(optimizer, T_max, eta_min=0, last_epoch=-1)
按照三角函数规则来更新学习率。
-
表示最小学习率, 即正弦函数最低点
-
表示最大学习率, 设置为initial_Ir (在last_epoch=-1 时, 即为Ir)。
-
表示当前epoch数
-
表示 个 周期所对应的epoch数值
model = Net()
optimizer_Adam = torch.optim.Adam(model.parameters(), lr=0.1)
# 周期为50epoch,lr最小值为0(默认)
scheduler = torch.optim.lr_scheduler.CosineAnnealingLR(optimizer_Adam, eta_min=0, T_max=25, last_epoch=-1)
lr_list_1 = []
for epoch in range(100):
scheduler.step()
lr_list_1.append(optimizer_Adam.state_dict()['param_groups'][0]['lr'])
plt.plot(range(100), lr_list_1, color='r', label='lr')
plt.legend()
plt.show()
torch.optim.lr_scheduler.ReduceLROnPlateau
torch.optim.lr_scheduler.ReduceLROnPlateau(optimizer, mode='min', factor=0.1, patience=10, verbose=False, threshold=0.0001, threshold_mode='rel', cooldown=0, min_lr=0, eps=1e-08)
根据指定的指标量来调整学习率。如果指标量停止变化时,就减小学习率。
参数:
-
mode:(str),从(min, max)中选择。
-
min:如果指定量不再下降,就减小lr
-
max:如果指定量不再上升,就减小lr
-
-
factor:(float),衰减因子,每次更新lr = lr * factor
-
patience:(int),容忍度,如果经过patience次迭代后,指标没有变化(上升或下降),就更新lr。
-
verbose:(bool),每次更新lr,是否向std输出。
-
threshold:(float),阈值,对于制定的指标只有超过阈值才算有变化
-
threshold_mode:(str),从(rel,abs)总选择。性能衡量方式。
-
max模式下:dynamic_threshold = best + threshold
-
min模式下:dynamic_threshold = best - threshold
-
max模式下:dynamic_threshold = best * ( 1 + threshold )
-
min模式下:dynamic_threshold = best * ( 1 - threshold )
-
rel:
-
abs:
-
-
cooldown:(int),每次调整lr之后,冷却cooldown个epoch,避免lr下降过快
-
min_lr:(float or list),学习率最小值。如果给定一个标量值,就param_groups中所有组都设置该最小值;也可以用一个list为每组指定一个最小值。
-
eps:(float),lr变化最小值,如果lr的两次变化差距小于eps,则忽略这次变化。
optimizer = torch.optim.SGD(model.parameters(), lr=0.1, momentum=0.9)
scheduler = ReduceLROnPlateau(optimizer, 'min')
for epoch in range(10):
train(...)
val_loss = validate(...)
# Note that step should be called after validate()
scheduler.step(val_loss)
好消息!
小白学视觉知识星球
开始面向外开放啦👇👇👇

下载1:OpenCV-Contrib扩展模块中文版教程
在「小白学视觉」公众号后台回复:扩展模块中文教程,即可下载全网第一份OpenCV扩展模块教程中文版,涵盖扩展模块安装、SFM算法、立体视觉、目标跟踪、生物视觉、超分辨率处理等二十多章内容。
下载2:Python视觉实战项目52讲
在「小白学视觉」公众号后台回复:Python视觉实战项目,即可下载包括图像分割、口罩检测、车道线检测、车辆计数、添加眼线、车牌识别、字符识别、情绪检测、文本内容提取、面部识别等31个视觉实战项目,助力快速学校计算机视觉。
下载3:OpenCV实战项目20讲
在「小白学视觉」公众号后台回复:OpenCV实战项目20讲,即可下载含有20个基于OpenCV实现20个实战项目,实现OpenCV学习进阶。
交流群
欢迎加入公众号读者群一起和同行交流,目前有SLAM、三维视觉、传感器、自动驾驶、计算摄影、检测、分割、识别、医学影像、GAN、算法竞赛等微信群(以后会逐渐细分),请扫描下面微信号加群,备注:”昵称+学校/公司+研究方向“,例如:”张三 + 上海交大 + 视觉SLAM“。请按照格式备注,否则不予通过。添加成功后会根据研究方向邀请进入相关微信群。请勿在群内发送广告,否则会请出群,谢谢理解~
更多推荐


所有评论(0)