java/php/node.js/python机票预订系统【2024年毕设】
本系统带文档lw万字以上文末可领取本课题的JAVA源码参考。
本系统带文档lw万字以上 文末可领取本课题的JAVA源码参考


开发环境
开发语言:Java
框架:ssm
技术:ssm+vue
JDK版本:JDK1.8
服务器:tomcat7
数据库:mysql 5.7或8.0
数据库工具:Navicat11
开发软件:eclipse/myeclipse/idea
Maven包:Maven3.3.9
浏览器:建议谷歌浏览器或edge
功能模块
机票预订系统,它是一个由人、电脑及其他组件构成的,一种能够收集、存储、加工、传送信息的系统。该系统可以帮助决策者找出当前急需解决的问题,然后将信息快速的反馈,使管理人员能够以最快的时间知道目前的现状,进行更进一步的计划。
当前MIS系统结构目前存在两种较为流行的结构:C/S和B/S两种。
C/S结构的系统:C/S结构就是客户机服务器结构,它可以法派任务到Client端和Server端来进行,充分利用两端硬件环境的优势,来降低系统的通讯的花费。客户端主要作用是处理人机交互,执行客户端应用程序,收集数据以及向服务器发送任务请求。服务器基本作用是执行后台程序,它主要对客户机的请求申请进行反馈,除此之外,它的作用还包括:数据库存储系统的共享管理、通讯管理、文件管理等等。
B/S结构的系统:这种网络结构简化了客户端,并把系统功能实现的中心集中到服务器上,在这种模式中,只需要一个浏览器就可以了。这种结构将很多的工作交于WEB服务器,只通过浏览器请求WEB服务,随后根据请求返回信息。
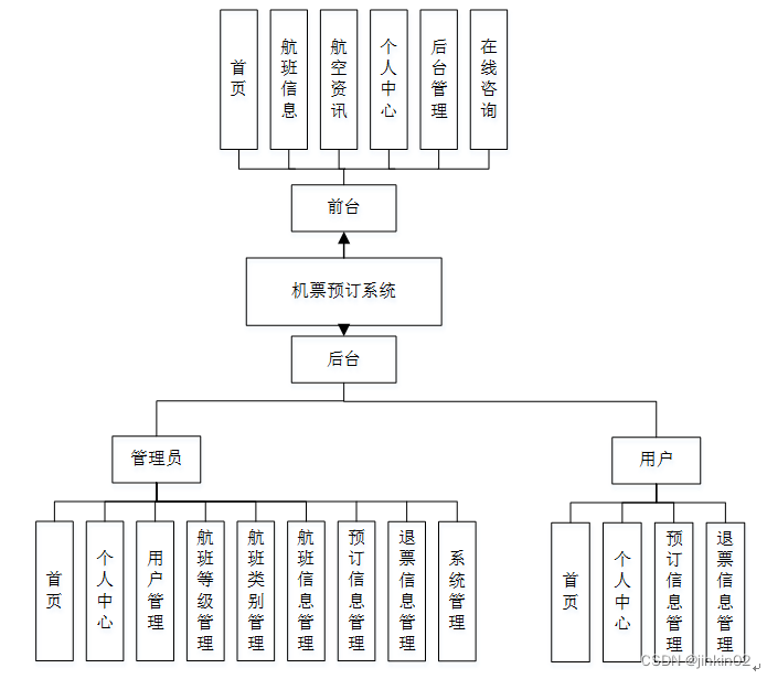
通常在只在企业网内部使用,采用C/S。而使用不仅限于内网的情况下使用B/S。考虑到本管理系统的一系列需求,所以,该系统开发使用B/S结构开发。其主要功能结构如下图所示。

图4-1 系统总体功能结构图
系统界面





2023-2024年成品
除了以上作品下面是2023-2024年最新100套计算机专业原创的毕业设计源码+数据库,是近期作品,如果你的题目刚好在下面可以文末领取java源码参考
| 【1】 | ssm智慧社区老年人就医陪诊系统 |
| 【2】 | ssm基于SSM框架的秧苗以及农产品交易网站 |
| 【3】 | ssm健康医疗管理系统 |
| 【4】 | ssm基于java的毕业论文管理系统设计与实现 |
| 【5】 | springboot共享自习室管理系统 |
| 【6】 | springboot停车场管理系统 |
| 【7】 | jspXxx餐厅点餐系统 |
| 【8】 | springboot协同过滤音乐网站 |
| 【9】 | ssm众包物流设计系统 |
| 【10】 | jsp支持多用户更新的漏洞发布网站 |
| 【11】 | jsp基于JSP的在线学习课程平台 |
| 【12】 | ssm基于Android系统的莆田学院二手交易系统 |
| 【13】 | springboot安卓公务员考试app |
| 【14】 | jsp服装销售管理系统 |
| 【15】 | ssm数计学院学生疫情健康管理系统 |
| 【16】 | ssm基于Android技术的智慧食堂管理系统app |
| 【17】 | springboot大学生社团管理系统 |
| 【18】 | springboot二手交易市场 |
| 【19】 | springboot城镇智慧停车系统 |
| 【20】 | ssm学生选课小程序 |
| 【21】 | ssm微信小程序的炸鸡外卖APP |
| 【22】 | springboot居家养老预约系统 |
| 【23】 | jsp高校心理医患交流平台 |
| 【24】 | jsp基于信息安全的读书网站 |
| 【25】 | ssm基于微信小程序的购物系统的设计与实现 |
| 【26】 | ssm基于Web技术的健康服务平台 |
| 【27】 | ssm基于微信小程序的网上书城系统 |
| 【28】 | ssm智慧城市 |
| 【29】 | ssm基于SSM的线上授课系统 |
| 【30】 | ssm昆虫科普APP实现 |
| 【31】 | ssm基于Android平台高校学生综合素质测评系统 |
| 【32】 | jsp广元市旅游网站 |
| 【33】 | springboot仓储综合管理系统 |
| 【34】 | jsp医患关系管理系统 |
| 【35】 | springboot学生公寓报修平台的设计与实现 |
| 【36】 | springboot人事管理系统 |
| 【37】 | ssm关山社区居民信息管理系统 |
| 【38】 | ssm微信小程序的网络商城系统 |
| 【39】 | ssm在线教学平台 |
| 【40】 | springboot减肥塑型网站 |
| 【41】 | ssm基于微信小程序的公交信息管理系统 |
| 【42】 | ssm电子购物商城 |
| 【43】 | ssm微信小程序的运动健身服务平台 |
| 【44】 | ssm基于java的图书管理系统 |
| 【45】 | springboot教育科研检索系统 |
| 【46】 | ssm基于华为云的网络课程 |
| 【47】 | ssm某高校后勤车辆使用管理系统移动端设计与实现 |
| 【48】 | jsp医院疫情疾控管理系统 |
| 【49】 | jsp学生党员信息管理系统 |
| 【50】 | ssm宿舍管理系统 |
| 【51】 | springboot上门医疗服务小程序 |
| 【52】 | jsp心理问题咨询预约系统 |
| 【53】 | springboot企业工资管理 |
| 【54】 | jsp安全电子投票系统 |
| 【55】 | springboot微信小程序的网约车代驾 |
| 【56】 | jsp“soeasy”英语平台的设计与实现 |
| 【57】 | jsp冬奥会主题网站 |
| 【58】 | ssm基于微信小程序的毕业生招聘平台 |
| 【59】 | jsp“疫情通”信息管理平台 |
| 【60】 | springboot企业项目管理系统的设计与实现 |
| 【61】 | ssm生活敲门 |
| 【62】 | springboot《软件体系结构》辅助教学平台 |
| 【63】 | springboot犇犇农场农产品展销小程序 |
| 【64】 | springboot基于springboot架构的博客平台设计 |
| 【65】 | jsp医院住院管理系统 |
| 【66】 | ssm建筑工程管理系统 |
| 【67】 | ssm大学生社团管理系统 |
| 【68】 | jsp化妆品销售管理系统 |
| 【69】 | ssm学生党员学习系统 |
| 【70】 | springboot学生奖惩管理系统 |
| 【71】 | ssm基于微信小程序的购物系统 |
| 【72】 | springboot点点小说微信小程序设计与开发 |
| 【73】 | jsp中国历史年代查询系统的设计与开发 |
| 【74】 | jsp小乔租车 |
| 【75】 | ssm智慧社区APP |
| 【76】 | jsp教育分享系统 |
| 【77】 | jsp新冠疫情志愿者系统 |
| 【78】 | springboot生活旅行分享网站 |
| 【79】 | jsp晋城特产商城的设计与实现 |
| 【80】 | ssm基于Android的多媒体播放器 |
| 【81】 | springboot基于协同过滤算法的智能推荐点餐系统小程序 |
| 【82】 | ssm校园闲置物品交易平台APP |
| 【83】 | ssm基于微信小程序的课堂签到系统 |
| 【84】 | jsp医药管理系统设计与实现 |
| 【85】 | jsp学校新生入学管理系统设计与实现 |
| 【86】 | ssm毕业论文管理系统 |
| 【87】 | springboot基于协同过滤算法的电影推荐系统 |
| 【88】 | ssmOA自动化办公系统 |
| 【89】 | ssm基于用户画像和数据挖掘的学习行为研究 |
| 【90】 | springboot办公室资产登记系统 |
| 【91】 | jsp大学生体质健康大数据平台 |
| 【92】 | jsp校园招聘系统 |
| 【93】 | springboot校园疫情防控系统 |
| 【94】 | jsp宠物寄存管理系统 |
| 【95】 | ssm校园二手市场系统 |
| 【96】 | jsp员工管理系统 |
| 【97】 | ssm园艺温室管理平台 |
| 【98】 | springboot大学英语四六级管理系统 |
| 【99】 | ssm基于Android的宿舍报修管理系统 |
| 【100】 | jsp旅游网站的设计与实现 |
源码分享和部署
更多推荐



所有评论(0)