机器学习基础:机器学习概念与分类
相似学习是和回归和分类密切相关的易磊监督机器学习,它的目标是使用相似性函数从样本中学习,这个函数可以度量两个对象之间的相似度或关联度。监督学习算法构建了包含输入和所需输出的一组数据的数学模型。无监督学习算法采用一组仅包含输入的数据,通过寻找数据中的内在结构进行样本点的分组或聚类。有监督学习:提供数据(特征)并提供数据对应结果(目标值)的机器学习过程;无监督学习:提供数据(特征)并且不提供数据对应结
机器学习的概念
机器学习是从数据中自动分析获得模型,并利用模型对未知数据进行预测
机器学习的过程:
流程:
1)获取数据
2)数据处理
3)特征工程
4)机器学习算法训练-得到模型
5)模型评估
6)应用
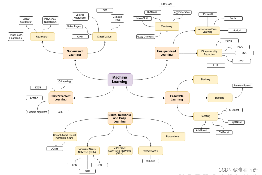
机器学习主要分类

有监督学习:提供数据(特征)并提供数据对应结果(目标值)的机器学习过程;
无监督学习:提供数据(特征)并且不提供数据对应结果的机器学习过程;
强化学习:通过与环境交互并获取延迟返回进而改进行为的学习过程;
无监督学习
无监督学习算法采用一组仅包含输入的数据,通过寻找数据中的内在结构进行样本点的分组或聚类。
算法从没有被标记或分类的测试数据中学习;
无监督学习算法不是相应反馈,而是要识别数据中的共性特性;对于一个新数据,可以通过判断其中是否存在这种特征,来做出相应的反馈。
无监督学习的核心应用是统计学中的密度估计和聚类分析。
无监督学习应用:
无监督聚类应用的一个例子就是在谷歌新闻中。
谷歌新闻每天都会收集很对新闻内容。它将这些新闻分组,组成有关联的新闻,然后按照主题显示给用户。
谷歌新闻做的就是搜索新闻事件,自动的把它们聚类到一起;这些新闻事件全是同一主题的;
监督学习
监督学习算法构建了包含输入和所需输出的一组数据的数学模型。这些数据称为训练数据,由一组训练样本组成。
监督学习主要包括分类和回归;
当输出被限制为有限的一组值(离散数值)时使用分类算法;当输出可以具有范围内的任何数值(连续数值)时使用回归算法。
相似学习是和回归和分类密切相关的易磊监督机器学习,它的目标是使用相似性函数从样本中学习,这个函数可以度量两个对象之间的相似度或关联度。它在排名、推荐系统、视觉识别跟踪、人脸识别等方面有很好的应用场景。
监督学习应用:

更多推荐


所有评论(0)