【MATLAB源码-第19期】matlab基于导频的OFDM系统瑞利信道rayleigh的信道估计仿真,输出估计与未估计误码率对比图。
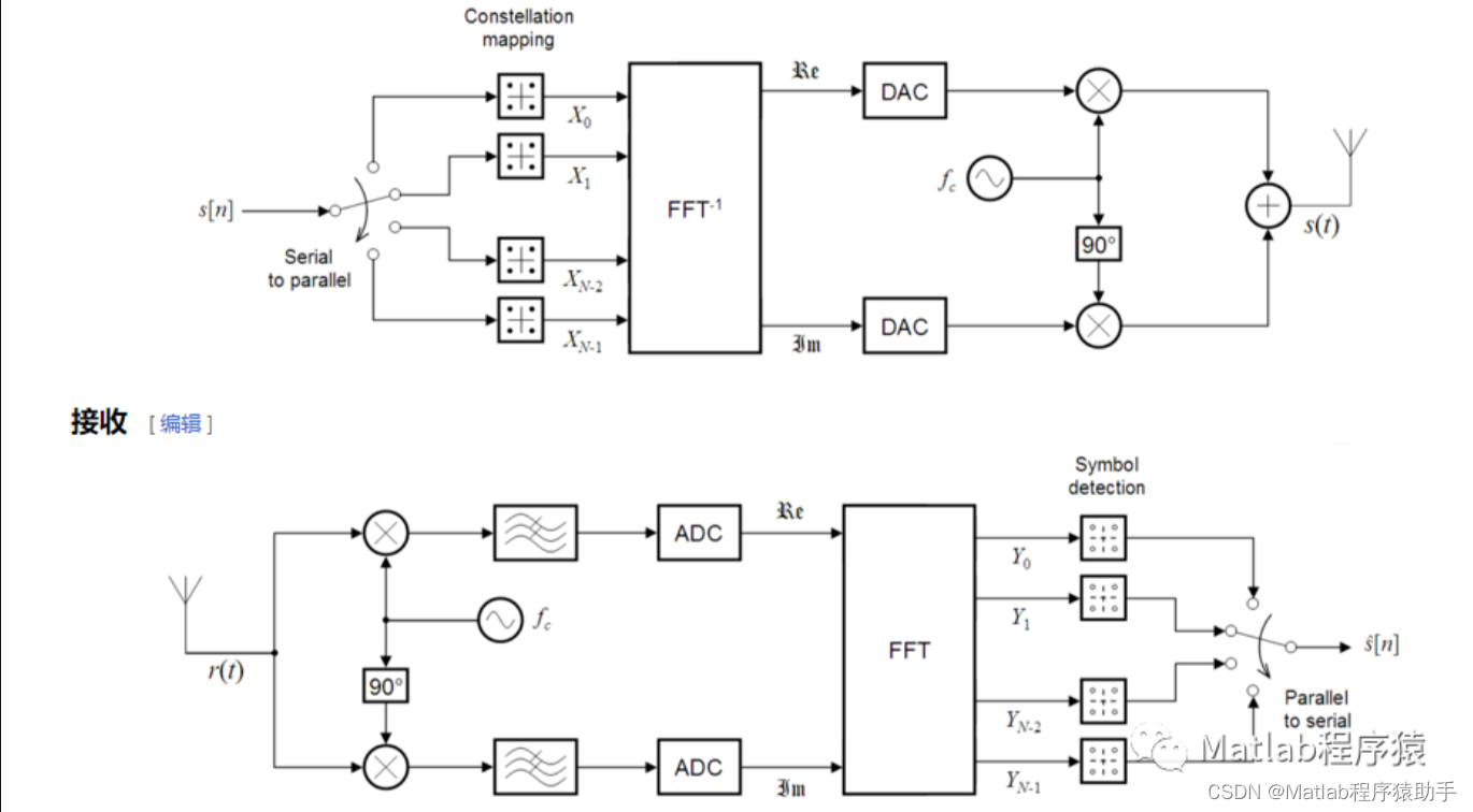
传统的数字调制和分工使用频率频分分工,透过不同频段传输不同的信息,OFDM将一整段频段分割成数个子载波(sub-carrier),而且让每个子载波相互正交,使得他们在频谱上并不互相重叠,可以降低干扰,其运作方式在传输端将信号摆置在频域(frequency domain)上,透过反傅里叶转换(IDFT)转换至时域(time domain)上,并透过增加循环前缀(cyclic prefix)之后传送出
操作环境:
MATLAB 2022a
1、算法描述
正交频分复用(英语:Orthogonal frequency-division multiplexing, OFDM)有时又称为分离复频调制技术(英语:discrete multitone modulation, DMT),可以视为多载波传输的一个特例,具备高速率资料传输的能力,加上能有效对抗频率选择性衰减,而逐渐获得重视与采用。
OFDM使用大量紧邻的正交子载波(Orthogonal sub-carrier),每个子载波采用传统的调制方案,进行低符号率调制。可以视为一调制技术与复用技术的结合。传统的数字调制和分工使用频率频分分工,透过不同频段传输不同的信息,OFDM将一整段频段分割成数个子载波(sub-carrier),而且让每个子载波相互正交,使得他们在频谱上并不互相重叠,可以降低干扰,其运作方式在传输端将信号摆置在频域(frequency domain)上,透过反傅里叶转换(IDFT)转换至时域(time domain)上,并透过增加循环前缀(cyclic prefix)之后传送出去,而接收端则是将信号去除循环前缀,再将时域信号透过傅里叶转换(DFT)将讯息转回频域,解出原传递信号。
OFDM技术提高载波的频谱利用率,它的特点是各子载波相互正交,使扩频调制后的频谱不再相互重叠,从而减小了子载波间的相互干扰。在对每个载波完成调制以后,为了增加数据的吞吐量、提高数据传输的速度。OFDM的另一个优点,它可以利用离散傅立叶反变换/离散傅立叶变换(IDFT/DFT)代替多载波调制和解调。

信道估计是在无线通信中的一个关键步骤,它用于估计信号在传输过程中受到的信道影响。简而言之,它是为了理解信号如何在空气或其他传输媒介中传播而进行的一种技术。
信道估计通常包括以下步骤:
1. 发送已知信号:发送方会发送一个已知的训练信号,通常是一个具有已知特性的序列。这个信号会经过信道传输到接收方。
2. 接收信号采样:接收方会在特定时间间隔内对接收到的信号进行采样,以获取离散的信号样本。
3. 估计信道特性:通过比较发送的已知信号和接收到的信号之间的差异,接收方可以估计信道的特性。这可以涵盖信道的频率响应、时延、幅度等信息。
4. 信道补偿:一旦估计出信道的特性,接收方可以使用这些信息来对接收到的信号进行修复,以消除信道引入的失真。这通常包括应用一个补偿滤波器来恢复原始信号。
2、仿真结果演示

3、关键代码展示
%信号通过瑞利信道
c = comm.RayleighChannel('SampleRate',500000, ... %产生瑞利信道
'PathDelays',0, ...
'AveragePathGains',2, ...
'MaximumDopplerShift',0, ...
'Visualization','Impulse and frequency responses');
4、MATLAB 源码获取
点击下方原文链接获取:
更多推荐
https://blog.csdn.net/Koukesuki/article/details/132675730?ops_request_misc=%257B%2522request%255Fid%2522%253A%2522171158876416777224490008%2522%252C%2522scm%2522%253A%252220140713.130102334.pc%255Fblog.%2522%257D&request_id=171158876416777224490008&biz_id=0&utm_medium=distribute.pc_search_result.none-task-blog-2~blog~first_rank_ecpm_v1~rank_v31_ecpm-1-132675730-null-null.nonecase&utm_term=19%E6%9C%9F&spm=1018.2226.3001.4450



所有评论(0)