2025年中国人工智能与商业智能发展白皮书|附39页PDF文件下载
随着数据在企业决策中的核心地位日益增强,传统商业智能(BI)工具的局限性逐渐显现,促使人工智能(AI)与BI的融合成为趋势。人工智能与行业智能(ABI)通过结合AI的自动化、智能化能力与BI的数据分析能力,推动商业智能向智能化引擎升级。报告指出,大模型应用呈现爆发式增长,相关岗位需求激增,掌握AI工具的从业者生产效率显著提升。报告还提供了从初阶应用到商业闭环的完整学习路径,帮助从业者快速掌握大模型
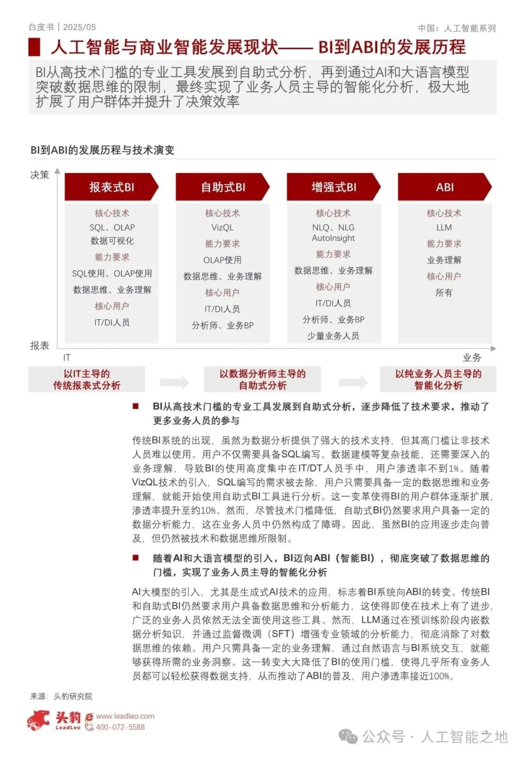
随着数据成为企业核心生产要素,企业对数据驱动决策的依赖日益加深,传统商业智能(BI)工具已难以满足企业日益复杂的决策需求,其局限性日益凸显。在此背景下,人工智能(AI)与BI的融合成为发展趋势,人工智能与行业智能(ABI)通过结合AI的自动化、智能化能力与BI的数据分析能力,推动商业智能向智能化引擎升级。
以下为报告节选:















......
文│头豹研究院
本报告共计:39页。
如欲获取完整版PDF文件
一、大模型风口已至:月薪30K+的AI岗正在批量诞生

2025年大模型应用呈现爆发式增长,根据工信部最新数据:
国内大模型相关岗位缺口达47万
初级工程师平均薪资28K
70%企业存在"能用模型不会调优"的痛点
真实案例:某二本机械专业学员,通过4个月系统学习,成功拿到某AI医疗公司大模型优化岗offer,薪资直接翻3倍!

二、如何学习大模型 AI ?
🔥AI取代的不是人类,而是不会用AI的人!麦肯锡最新报告显示:掌握AI工具的从业者生产效率提升47%,薪资溢价达34%!🚀
由于新岗位的生产效率,要优于被取代岗位的生产效率,所以实际上整个社会的生产效率是提升的。
但是具体到个人,只能说是:
“最先掌握AI的人,将会比较晚掌握AI的人有竞争优势”。
这句话,放在计算机、互联网、移动互联网的开局时期,都是一样的道理。
我在一线互联网企业工作十余年里,指导过不少同行后辈。帮助很多人得到了学习和成长。
我意识到有很多经验和知识值得分享给大家,也可以通过我们的能力和经验解答大家在人工智能学习中的很多困惑,所以在工作繁忙的情况下还是坚持各种整理和分享。但苦于知识传播途径有限,很多互联网行业朋友无法获得正确的资料得到学习提升,故此将并将重要的AI大模型资料包括AI大模型入门学习思维导图、精品AI大模型学习书籍手册、视频教程、实战学习等录播视频免费分享出来。
1️⃣ 提示词工程:把ChatGPT从玩具变成生产工具
2️⃣ RAG系统:让大模型精准输出行业知识
3️⃣ 智能体开发:用AutoGPT打造24小时数字员工
📦熬了三个大夜整理的《AI进化工具包》送你:
✔️ 大厂内部LLM落地手册(含58个真实案例)
✔️ 提示词设计模板库(覆盖12大应用场景)
✔️ 私藏学习路径图(0基础到项目实战仅需90天)





第一阶段(10天):初阶应用
该阶段让大家对大模型 AI有一个最前沿的认识,对大模型 AI 的理解超过 95% 的人,可以在相关讨论时发表高级、不跟风、又接地气的见解,别人只会和 AI 聊天,而你能调教 AI,并能用代码将大模型和业务衔接。
* 大模型 AI 能干什么?
* 大模型是怎样获得「智能」的?
* 用好 AI 的核心心法
* 大模型应用业务架构
* 大模型应用技术架构
* 代码示例:向 GPT-3.5 灌入新知识
* 提示工程的意义和核心思想
* Prompt 典型构成
* 指令调优方法论
* 思维链和思维树
* Prompt 攻击和防范
* …
第二阶段(30天):高阶应用
该阶段我们正式进入大模型 AI 进阶实战学习,学会构造私有知识库,扩展 AI 的能力。快速开发一个完整的基于 agent 对话机器人。掌握功能最强的大模型开发框架,抓住最新的技术进展,适合 Python 和 JavaScript 程序员。
* 为什么要做 RAG
* 搭建一个简单的 ChatPDF
* 检索的基础概念
* 什么是向量表示(Embeddings)
* 向量数据库与向量检索
* 基于向量检索的 RAG
* 搭建 RAG 系统的扩展知识
* 混合检索与 RAG-Fusion 简介
* 向量模型本地部署
* …
第三阶段(30天):模型训练
恭喜你,如果学到这里,你基本可以找到一份大模型 AI相关的工作,自己也能训练 GPT 了!通过微调,训练自己的垂直大模型,能独立训练开源多模态大模型,掌握更多技术方案。
到此为止,大概2个月的时间。你已经成为了一名“AI小子”。那么你还想往下探索吗?
* 为什么要做 RAG
* 什么是模型
* 什么是模型训练
* 求解器 & 损失函数简介
* 小实验2:手写一个简单的神经网络并训练它
* 什么是训练/预训练/微调/轻量化微调
* Transformer结构简介
* 轻量化微调
* 实验数据集的构建
* …
第四阶段(20天):商业闭环
对全球大模型从性能、吞吐量、成本等方面有一定的认知,可以在云端和本地等多种环境下部署大模型,找到适合自己的项目/创业方向,做一名被 AI 武装的产品经理。
* 硬件选型
* 带你了解全球大模型
* 使用国产大模型服务
* 搭建 OpenAI 代理
* 热身:基于阿里云 PAI 部署 Stable Diffusion
* 在本地计算机运行大模型
* 大模型的私有化部署
* 基于 vLLM 部署大模型
* 案例:如何优雅地在阿里云私有部署开源大模型
* 部署一套开源 LLM 项目
* 内容安全
* 互联网信息服务算法备案
* …
学习是一个过程,只要学习就会有挑战。天道酬勤,你越努力,就会成为越优秀的自己。
如果你能在15天内完成所有的任务,那你堪称天才。然而,如果你能完成 60-70% 的内容,你就已经开始具备成为一名大模型 AI 的正确特征了。
这份完整版的大模型 AI 学习资料已经上传CSDN,朋友们如果需要可以微信扫描下方CSDN官方认证二维码免费领取【保证100%免费】

更多推荐


所有评论(0)