AI Coding提速不等于进步:22位开发者的实证与隐忧
【摘要】AI编程显著提升开发速度,但22位开发者的经验揭示了其背后隐藏的流程成本、能力侵蚀与技术风险,提速并非等同于真正的进步。
【摘要】AI编程显著提升开发速度,但22位开发者的经验揭示了其背后隐藏的流程成本、能力侵蚀与技术风险,提速并非等同于真正的进步。
引言
软件开发行业正处在一个剧烈变革的节点。以GitHub Copilot、ChatGPT为代表的大语言模型(LLM)驱动的AI Coding工具,已经从边缘的实验性产品,迅速渗透到全球数百万开发者的日常工作流中。它们不再仅仅是高级的代码补全工具,更像一个全天候待命的虚拟结对伙伴,能够生成代码片段、解释复杂逻辑、甚至撰写整个函数。
这种变革带来了肉眼可见的效率提升。来自不同机构的报告与研究均指出,开发者在使用AI辅助后,编码与任务完成速度获得了26%乃至55%的增长。这无疑是令人振奋的。然而,速度的提升是否直接等同于工程能力的进步?产出量的增加是否意味着质量与可持续性的同步增强?
为了拨开喧嚣,探寻真实世界的影响,近期一项由莫纳什大学与新加坡管理大学联合进行的研究,为我们提供了宝贵的实证视角。该研究通过三轮深度访谈,系统性地调研了22位背景各异的软件开发者。这些参与者大多拥有超过一年的LLM使用经验,并且与AI工具的交互极为频繁。他们的反馈,共同勾勒出了一幅远比“效率提升”更为复杂、也更具警示意义的图景。
本文将基于这项研究的核心发现,结合我个人在架构与工程实践中的观察,深入剖-析AI Coding在提效表象之下隐藏的真实成本、对开发者核心能力的潜在侵蚀、以及组织在拥抱这项技术时必须建立的治理框架。我们的目的不是唱衰技术,而是为了更清醒、更可持续地驾驭它。
🧩 一、表象之下的双重效应:提效与隐忧并存

任何颠覆性技术在早期都会呈现出一种矛盾的混合体。AI Coding也不例外。它一方面带来了前所未有的生产力解放,另一方面也悄然埋下了新的风险种子。
1.1 提效的实证:速度与心流的双重馈赠
开发者从AI Coding中获得的最直观感受,就是“快”。这种“快”体现在多个层面。
-
减少重复劳动。开发者无需再为编写样板代码(Boilerplate)、基础算法或通用函数耗费心神。这些高度模式化的工作可以被AI一键生成。
-
加速问题解决。面对一个陌生的API或一个棘手的Bug,开发者可以通过自然语言提问,迅速获得解决方案或调试思路,大幅缩短了查阅文档和搜索引擎的时间。
-
维持心流状态。编程是一项高度依赖专注力的心智活动。频繁的上下文切换(如离开IDE去搜索)是**心流(Flow State)**的最大破坏者。AI Coding工具通过将信息获取与代码编写整合在同一界面,极大地减少了这种中断,帮助开发者维持深度专注。
这种效率提升不仅节省了时间,更重要的是优化了开发体验。一位受访者提到,AI让他能够更专注于业务逻辑的实现,而不是被琐碎的技术细节反复打断。这是一种质的飞跃。
1.2 隐忧的浮现:被速度掩盖的真实成本
然而,在这片效率的赞歌之下,潜流正在涌动。22位开发者的反馈清晰地指向一个事实,即AI Coding的引入并非零成本。这些成本常常是隐性的,容易被速度的表象所掩盖。
-
验证与返工成本。AI生成的代码并不总是可靠的。它可能包含逻辑错误、性能瓶颈或难以察觉的**“幻觉”(Hallucination)**。开发者必须投入额外的时间去理解、验证、测试甚至重写AI生成的代码。这个过程的耗时,有时会抵消掉最初节省的时间。
-
“隐性工时”的增加。为了让AI生成高质量的代码,开发者需要学习并实践提示工程(Prompt Engineering)。构造精确的提示、分解复杂任务、在多次交互中反复修正,这些活动本身就构成了新的工作量。这种“与AI沟通”的时间,是过去开发流程中不存在的“隐性工时”。
-
能力退化的风险。这是所有受访者共同表达的深层忧虑。当开发者习惯于将问题直接抛给AI,他们独立思考、问题分解和底层调试的能力可能会逐渐钝化。尤其是对于初级开发者,这可能导致其技能成长路径被“架空”,形成“知其然不知其所以然”的知识空洞。
因此,一个完整的评估公式应该是:净收益 = (AI节省的时间) - (验证与返工时间 + 隐性工时 + 长期能力折损)。显然,这个等式的右侧并不总是正数。
🚀 二、收益的解构:AI Coding在四个维度的正向渗透
尽管存在隐忧,但AI Coding带来的价值是真实且多维度的。我们可以从个人、团队、组织和社会的四个层面,来系统性地解构其正向影响。
2.1 个人维度:从编码加速器到认知杠杆
对于开发者个体,AI Coding扮演了双重角色。
2.1.1 作为生产力工具
这是其最基础的价值。具体体现在:
-
代码生成与补全。快速生成函数、类、测试用例和配置文件。
-
即时排错与重构。对选定的代码块进行语法检查、逻辑优化或风格重构。
-
文档与注释撰写。自动为函数生成符合规范的文档字符串(Docstrings)和行内注释。
2.1.2 作为学习与反思的伙伴
这是AI Coding更深层的价值。它正在改变开发者的学习方式。
-
辅助理解陌生代码。面对一个庞大而复杂的遗留代码库,开发者可以请求AI解释某段代码的功能、逻辑流和依赖关系。
-
加速学习新技术栈。在学习一门新语言或框架时,AI可以提供范例代码、解释核心概念、甚至将开发者熟悉语言的写法“翻译”成新语言的等效实现。
-
提供多样化解法。针对同一个问题,开发者可以要求AI提供多种不同的解决方案,并分析各自的优劣。这极大地开阔了技术视野,帮助开发者跳出自己的思维定势。
更重要的是,AI提供了一个**“无压力的提问环境”**。许多初级开发者因为害怕暴露自己的无知,而不敢向资深同事请教一些“基础”问题。AI的出现完美解决了这个痛点,它成为了一个耐心、不知疲倦且绝不评判的导师,极大地增强了他们的自信心和学习主动性。
2.2 团队维度:重塑协作范式与沟通链路
AI Coding的影响力不止于个人,它正在悄然重塑团队的协作模式。
-
降低内部求助频率。过去,初级开发者遇到问题时,往往需要中断资深开发者的工作寻求帮助。现在,他们可以先尝试通过AI解决。只有当AI无法提供满意答案时,才会升级为团队内部的求助。这有效保护了团队核心成员的专注力,提升了整个团队的吞吐量。
-
提供中立的“第二意见”。在技术方案评审或代码审查(Code Review)中,团队成员有时会因个人偏好或立场而产生分歧。此时,可以引入AI的分析作为中立的参考。例如,请求AI评估两种方案的性能、可维护性或安全性,其输出可以作为决策的客观依据之一。
-
自动化协作环节。AI可以自动生成Pull Request(PR)的描述、根据代码变更推荐合适的审查者、甚至在CI/CD流程中进行初步的静态代码分析。这些自动化的“胶水工作”减少了协作中的摩擦。
2.3 组织维度:优化人效与成本结构
从组织层面看,AI Coding的战略价值在于其对**人效(Human Efficiency)**和成本结构的优化。
-
提升人力资源杠杆。对于中小型企业或资源有限的团队,AI Coding意味着可以用更少的人力完成更多的开发任务。一个资深工程师在AI的辅助下,可以承担过去需要一个小组才能完成的工作量,其影响力被显著放大。
-
加速产品交付节奏。从需求澄清、原型设计、编码实现到测试部署,AI可以渗透到软件开发生命周期(SDLC)的各个环节,全面压缩交付周期,帮助企业在激烈的市场竞争中抢占先机。
-
降低维护成本。通过AI辅助生成更高质量的文档、注释和测试用例,可以提升代码库的长期可维护性,降低未来修复Bug和添加新功能的成本。
2.4 社会维度:降低创新门槛的技术普惠
AI Coding的普及,正在推动一场深刻的技术平民化运动。
-
赋能非专业开发者。科学家、设计师、产品经理等非软件工程背景的专业人士,可以利用AI将自己的想法快速转化为可运行的原型。这极大地降低了跨界创新的门槛。
-
降低创业成本。对于初创公司而言,技术研发是早期最大的成本之一。AI Coding可以帮助创始团队以极低的成本快速验证商业模式(MVP),加速了从0到1的过程。
-
扩展个人能力边界。开发者不仅可以用AI写代码,还可以用它学习商业知识、起草营销文案、规划项目进度。AI正在成为一个通用的智能顾问,全面扩展个人的能力边界。
💣 三、风险的剖析:从技术债到职业危机的连锁反应

享受收益的同时,我们必须正视其背后的风险。这些风险环环相扣,可能从一个微小的技术问题,演变为对整个职业生涯的冲击。
3.1 技术层风险:幻觉、漏洞与合规的“三座大山”
AI生成的代码,本质上是基于其训练数据的统计学产物,而非基于严密的逻辑推理。这导致了其输出内容存在固有的不可靠性,主要体现在以下三个方面。
3.1.1 幻觉与边界错误
幻觉(Hallucination)是指AI模型输出了看似合理但实际上完全错误或不存在的信息。在编程领域,这可能表现为:
-
调用一个不存在的API或库函数。
-
使用一个已被废弃的参数。
-
编造一个算法的实现细节。
此外,AI在处理边界条件(Edge Cases)时尤其脆弱。它生成的代码可能在常规输入下工作正常,但在处理null值、空集合、最大/最小值或并发场景时,就会暴露出逻辑缺陷。这些问题如果未能被及时发现,将成为系统中潜藏的隐性技术债务。
3.1.2 隐藏的安全漏洞
AI在训练过程中学习了大量来自互联网的开源代码,其中不可避免地包含了一些不安全的编码实践。这导致AI生成的代码可能无意中引入安全漏洞。
|
风险类型 |
描述与示例 |
|---|---|
|
注入漏洞 |
生成的代码可能未对用户输入进行充分的净化,直接用于构造SQL查询或命令行,导致SQL注入或命令注入。 |
|
不安全的依赖 |
推荐或引入一个存在已知漏洞(CVE)的第三方库版本。 |
|
硬编码敏感信息 |
在代码中直接写入密码、API密钥或其他凭证,这是一个严重的安全反模式。 |
|
权限与逻辑越权 |
生成的访问控制逻辑不严密,可能允许低权限用户执行高权限操作。 |
|
提示注入 |
攻击者可以通过构造恶意的用户输入(作为AI的提示一部分),欺骗AI执行非预期的操作,例如泄露系统级指令或绕过安全检查。 |
3.1.3 许可与合规不确定性
AI模型的训练数据来源复杂,其中可能包含受各种开源许可证(如GPL、MIT、Apache)保护的代码。当AI生成一段与某个受保护代码高度相似的代码时,就可能引发版权与合规风险。企业如果将这样的代码用于商业产品,可能会面临法律诉讼。尽管一些工具(如GitHub Copilot)提供了代码来源追溯功能,但其有效性和法律效力仍在争议之中。
3.2 流程层成本:被忽视的“隐性工时”
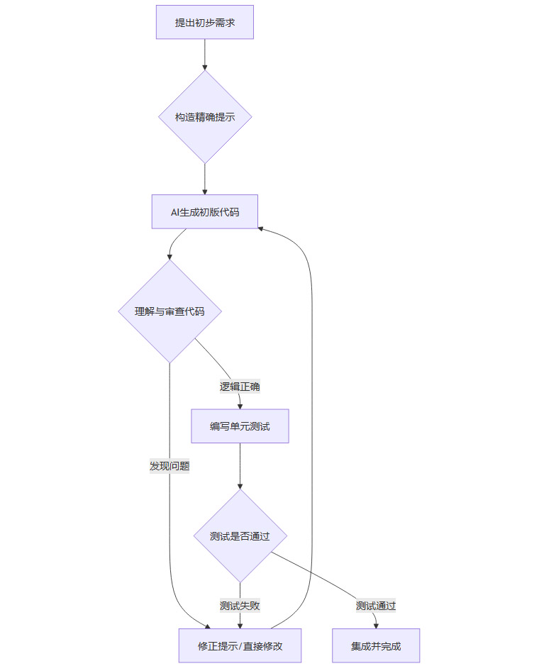
许多人认为AI Coding的流程是线性的“提问->获取代码->完成”。但实际情况远为复杂。一个更真实的流程,充满了迭代与验证。
我们可以用Mermaid流程图来对比理想与现实的差异。
理想中的工作流:

现实中的工作流:

如上图所示,现实工作流中增加了提示工程、代码审查、反复修正和强制测试等多个环节。这些环节构成了不可忽视的“隐性工时”。如果开发者缺乏对AI输出的批判性思维,直接跳过这些步骤,那么他节省的只是当下的时间,却为未来埋下了更昂贵的维护成本。
3.3 能力层侵蚀:直觉的钝化与技能的空洞化
这是AI Coding带来的最深远、也最令人担忧的风险。软件开发的核心,并不仅仅是编写代码,而是一个**“理解问题 -> 建模 -> 分解 -> 实现 -> 验证”**的完整心智过程。过度依赖AI,可能导致这个闭环中的多个关键能力被削弱。
-
问题分解能力。当习惯于将一个大问题直接抛给AI时,开发者会逐渐丧失将复杂系统分解为更小、可管理模块的能力。而这正是架构设计的基础。
-
调试直觉。调试的艺术在于根据系统的异常表现,快速定位问题的根源。这种**“直觉”**建立在对系统底层原理的深刻理解和大量实践经验之上。如果开发者总是依赖AI来修复Bug,他们就失去了锻炼这种直觉的机会。
-
代码品味(Code Taste)。优秀的开发者对于什么是“好代码”(简洁、可读、可扩展)有一种内在的品味。这种品味是在阅读和编写大量高质量代码的过程中形成的。如果开发者长期接触的是AI生成的质量参差不齐的代码,其代码品味可能会被拉低。
对于初学者而言,这种风险尤为致命。他们的知识体系尚未稳固,如果一开始就通过AI这个“黑箱”来学习编程,很可能只会使用API,而不理解其背后的数据结构、算法和设计模式。他们的技能树将是**“又宽又浅”**的,缺乏向高阶岗位发展的根基。
3.4 职业层冲击:责任归属与岗位变迁
最后,风险会传导至开发者的职业生涯本身。
-
责任归属悖论。一个无法回避的问题是,**当AI生成的代码引发生产事故时,谁来负责?**答案是明确的,提交代码的开发者。模型本身不承担任何法律或工程责任。这意味着开发者在使用AI时,实际上是为自己无法完全控制的产出物承担了无限责任。这极大地增加了职业风险。
-
企业信任与数据安全。出于对数据泄露、代码知识产权流失和合规风险的担忧,许多企业(尤其在金融、医疗等敏感行业)对公共AI Coding工具的使用采取了严格的限制甚至禁止政策。开发者如果违反规定,可能会面临纪律处分。
-
岗位结构性变迁。AI的普及,几乎必然会导致软件开发岗位的结构性调整。那些主要从事重复性、模式化编码工作的岗位,其价值将被严重削弱。未来,市场对开发者的要求将更多地集中在AI难以替代的领域,例如:
-
复杂的系统设计与架构能力。
-
深刻的业务领域知识理解。
-
创造性的问题解决能力。
-
对AI产出物的最终审查与决策能力。
-
开发者如果不能主动向这些高阶能力转型,将面临被行业边缘化的风险。
🧠 四、核心争议:开发者“直觉”的侵蚀与重塑
在所有的讨论中,关于AI Coding是否会侵蚀开发者**“直觉”(Intuition)**的争议最为核心。这里的“直觉”并非某种神秘主义的第六感,而是资深开发者基于长期经验积累,内化形成的一种快速、下意识的判断能力。它帮助我们在面对复杂问题时,能够迅速识别出关键点、预判风险、并从多个可行方案中选择最优路径。
这种直觉,是区分资深工程师与初级工程师的关键标志。那么,AI的介入,究竟是在削弱它,还是在以一种新的方式强化它?
4.1 侵蚀路径:当“思考外包”成为习惯
直觉的形成,依赖于一个完整的反馈闭环,即**“假设 -> 实践 -> 观察结果 -> 修正认知”**。开发者在每一次解决问题、调试Bug、进行代码重构时,都在无意识地重复这个循环,从而不断校准和强化自己的心智模型。
AI Coding的潜在危险在于,它可能打破这个闭环。如果开发者将整个“理解—实现—验证”的过程完全外包给AI,他们就失去了实践和观察结果的机会。
-
当AI直接给出答案时,开发者跳过了自己探索和试错的过程,也就无法从失败中学习。
-
当AI修复了Bug时,开发者可能只知道问题解决了,却不理解问题发生的根本原因,也就无法预防同类问题再次发生。
-
当AI完成了重构时,开发者可能享受了代码变整洁的结果,却没有亲身体会到不同设计模式之间的权衡(Trade-off)。
长此以往,开发者接触到的只是问题的“表象”和解决方案的“结果”,而中间最宝贵的思考过程被AI这个黑箱所取代。其结果必然是经验性直觉的逐渐侵蚀。就像长期使用导航软件的司机会丧失对城市路网的方位感一样,长期依赖AI的开发者,也可能丧失对代码世界的“心智地图”。
4.2 重塑路径:将人类置于更高阶的决策环路
然而,故事还有另一面。一部分受访的资深开发者提出了一种更乐观的观点。他们认为,AI非但不会摧毁直觉,反而可能将其提升到一个更高、更抽象的层次。
这个观点的核心在于重新定义人与AI的分工。我们不应将AI视为一个“替跑者”,而应将其定位为一个强大的**“配速员”或“加速器”**。人类开发者需要从具体的代码编写工作中适度抽离,将精力聚焦在更高价值的决策环节。
在这种新的人机协作范式下,开发者的角色发生了转变:
|
传统角色 |
新范式下的角色 |
核心任务 |
直觉锻炼的领域 |
|---|---|---|---|
|
代码实现者 |
目标建模者 |
将模糊的业务需求,精确地转化为AI可以理解的、结构化的任务描述和约束条件。 |
对业务本质的洞察力;需求分析与边界界定的能力。 |
|
算法设计者 |
方案选择者 |
指导AI生成多种备选方案,并基于性能、成本、可维护性等多个维度进行权衡与决策。 |
架构设计中的Trade-off能力;对技术趋势的预判力。 |
|
Bug修复者 |
最终审查者 |
作为质量的最后一道防线,利用自己的经验和直觉,审查AI的输出,识别其中隐藏的逻辑缺陷和风险。 |
对系统脆弱点的敏感度;风险识别与评估能力。 |
在这种模式下,开发者虽然减少了对底层代码的直接编写,但他们对系统的整体把控力、对架构的权衡能力、以及对风险的预判能力,反而得到了前所未有的强化。直觉并没有消失,而是从“代码级”的微观层面,跃升到了“系统级”的宏观层面。这是一种进化,而非退化。
🛠️ 五、驾驭之道:从个人实践到组织治理的行动框架

既然AI Coding是一把双刃剑,那么关键就在于如何执剑。我们需要一套从个人到组织的完整行动框架,以最大化其收益,同时最小化其风险。
5.1 个人与团队的可操作建议
对于身处一线的开发者和技术团队,以下是一些经过实践检验的有效策略。
5.1.1 建立清晰的任务分工模式
不要将整个开发任务囫囵吞枣地抛给AI。建立一种结构化的人机分工模式至关重要。
-
人类优先定义骨架。由开发者首先定义模块的接口、数据结构和核心业务逻辑的伪代码。这确保了系统的整体架构和关键路径始终掌握在人类手中。
-
AI填充细节与优化。在骨架定义清晰后,再让AI去完成具体的实现、编写测试用例、或进行局部性能优化。
-
多模型交叉验证。不要迷信任何单一的AI模型。针对同一个问题,可以同时咨询多个模型(如ChatGPT、Copilot、Claude),对比它们的输出,取长补短。这本身就是一种有效的批判性思维训练。
5.1.2 将审查与验证流程化
永远不要直接信任AI的输出。必须建立一套严格的审查与验证流程,并将其固化为团队的开发规范。
-
要求AI自我解释。在生成代码后,追问一句“请解释这段代码的关键假设、时间/空间复杂度以及潜在的边界条件”。这能帮助你快速理解代码并发现问题。
-
测试驱动验证。坚持为AI生成的代码编写单元测试和属性测试(Property-based Testing)。测试不仅能验证其正确性,测试用例本身也能反向澄清你对需求的理解。
-
利用静态与动态分析。将静态代码分析(SAST)和动态应用安全测试(DAST)工具集成到CI/CD流水线中,自动化地扫描AI代码中可能存在的漏洞。
-
灰度发布与可回滚。对于核心或高风险模块,采用灰度发布策略,小范围验证AI代码在生产环境中的表现,并确保有快速的回滚机制。
5.1.3 主动进行能力建设与风险对冲
为了对抗能力退化的风险,开发者需要有意识地进行“反向训练”。
-
设定“AI-off”练习日。每周或每个冲刺(Sprint)中,设定一段固定的时间,完全脱离AI辅助,手动完成一些有挑战性的编码任务,以保持核心技能的熟练度。
-
改变提问方式。从“怎么写(How)”转向“为什么(Why)”和“还有哪些做法(What else)”。先利用AI拓宽自己对问题的理解和方案的认知,再决定最终的实现路径。
-
深入学习基础知识。越是AI盛行的时代,计算机科学的基础知识(数据结构、算法、操作系统、网络)就越发重要。它们是你判断和审查AI输出的底层逻辑依据。
5.1.4 坚守隐私与安全底线
-
优先使用本地或企业版模型。对于涉及公司核心代码或敏感数据的场景,应优先选择可以在本地部署或通过企业内网访问的AI模型,避免将敏感信息发送到公共云端。
-
最小化上下文提交。在与公共AI交互时,只提供解决问题所必需的最小代码片段和上下文,对代码进行脱敏处理,删除所有敏感信息。
5.2 适用与禁用场景的划分
并非所有开发任务都适合使用AI。团队需要根据任务的性质,建立清晰的场景划分指南。
|
推荐适用场景 |
描述 |
|---|---|
|
样板代码生成 |
快速生成项目结构、配置文件、DTO/VO类等高度模式化的代码。 |
|
代码重构建议 |
对已有代码进行可读性优化、提取函数/变量、应用设计模式等。 |
|
测试用例生成 |
根据函数签名和逻辑,生成覆盖正常与边界情况的单元测试代码。 |
|
文档与注释 |
自动生成函数文档、API注释、以及PR的描述信息。 |
|
跨语言迁移草案 |
将一段用语言A实现的代码,快速翻译成语言B的初步版本,再由人工优化。 |
|
正则表达式编写 |
根据自然语言描述,生成复杂的正则表达式。 |
|
慎用/禁用场景 |
描述与原因 |
|---|---|
|
认证与权限控制 |
身份验证、授权和会话管理是系统的安全基石,逻辑必须100%精确可控,不容许任何模糊性。 |
|
密码学相关操作 |
加密算法的实现、密钥管理等,任何微小的错误都可能导致灾难性的安全后果。 |
|
并发与事务处理 |
多线程编程和数据库事务的逻辑极为复杂,AI很难正确处理竞态条件、死锁和数据一致性问题。 |
|
资源与错误边界处理 |
文件句柄、网络连接、内存分配等资源的精细管理,以及复杂错误处理流程,需要开发者对上下文有精确的把握。 |
|
安全关键路径 |
支付流程、个人隐私数据处理等,任何环节的漏洞都可能造成重大损失,必须由资深工程师人工编写和严格审查。 |
5.3 组织层面的治理与衡量
从组织视角,拥抱AI Coding不能是一场无序的狂欢,而应是一项有策略、有治理的系统工程。
5.3.1 建立清晰的治理框架
-
制定工具白名单。明确组织内允许使用哪些AI Coding工具,并对其进行统一的安全评估和采购。坚决禁止员工私自使用未经批准的工具(即**“影子AI”**)。
-
实施数据分级与隔离。根据数据的敏感性,制定不同级别的数据在AI工具中的使用策略。例如,公开代码可以自由使用,内部代码需使用企业版,核心机密代码禁止使用任何外部AI。
-
-建立日志与追溯机制。对AI工具的使用进行日志记录,确保在出现问题时,能够追溯到相关的代码生成记录和责任人。
5.3.2 以赋能培训替代生硬禁令
单纯的禁令往往效果不佳,反而会催生地下使用和更大的风险。更有效的方式是赋能与引导。
-
提供安全编码培训。组织针对AI Coding的专项培训,教育开发者如何识别和防范AI代码中的安全风险。
-
普及提示工程技巧。分享高效、安全的提示工程最佳实践,帮助开发者更好地驾驭AI。
-
强化代码审计与测试文化。强调所有代码(无论人写还是AI写)都必须经过同样严格的审查和测试流程,培养团队的质量责任感。
5.3.3 建立科学的度量与ROI评估体系
组织的决策者需要回答一个关键问题,**AI Coding是否真正带来了投资回报(ROI)?**这需要一套超越“编码速度”的、更综合的度量体系。
|
传统度量指标 |
需补充的新度量指标 |
衡量目的 |
|---|---|---|
|
代码行数(LOC) |
缺陷密度(Defect Density) |
AI生成的代码是否引入了更多的Bug? |
|
开发时长 |
代码审查返工率 |
AI代码是否需要更多轮次的修改才能通过审查? |
|
任务完成数 |
测试覆盖率变化 |
团队是否为AI代码编写了足够的测试? |
|
交付周期 |
“每次合并成本”(Cost Per Merge) |
综合考虑编写、审查、测试、修复的总成本,评估端到端效率。 |
通过持续追踪这些指标,组织可以动态评估AI Coding的真实效能,并据此调整自己的策略和投入。
结论
AI Coding无疑是软件开发领域一场深刻的范式革命。它所带来的效率提升是真实而诱人的。然而,22位开发者的实证经验提醒我们,速度的提升并不必然等同于工程能力的进步。在这场技术浪潮中,盲目拥抱和固步自封都是不可取的。
最优的路径,是在清晰认知其优势与短板的基础上,建立起一种新型的**“人机协作共生关系”**。在这个关系中,AI是强大的执行者和加速器,而人类开发者则必须进化为更高阶的思考者、决策者和质量守护者。我们应当将AI视为一面镜子,它照见了我们工作流程中的重复与低效,也迫使我们反思自身的核心价值所在。
最终,决定一个开发者、一个团队乃至一个组织能否在这场变革中胜出的,不是他们使用AI的速度有多快,而是他们驾驭AI的智慧有多深。将AI的计算能力与人类的经验直觉相结合,用流程、规范和文化为其带上“缰绳”,我们才能在确保不失控的前提下,真正借力AI,实现开发者在新时代的进化与腾飞。
📢💻 【省心锐评】
AI编程是杠杆,而非拐杖。用它撬动效率,但别让它支撑你的思考。真正的进步在于驾驭工具的能力,而非被工具定义的速度。
更多推荐




所有评论(0)