从“作坊式”到“工业化”:集团级AI编程助手与研发效能智能化平台建设全景解析
本文深度拆解一份重量级《集团企业级 AI 编程助手与研发效能智能化平台建设方案》,全面剖析如何利用大模型(LLM)、向量数据库、RAG等前沿技术,构建一个集智能编码、质量保障、知识沉淀、效能度量于一体的现代化研发体系。文章不仅详述了技术架构与功能设计,更从财务ROI、战略价值、管理变革三大维度,论证了该项目如何成为企业数字化转型的“胜负手”。全文超8000字,干货满满,建议收藏!

摘要:本文深度拆解一份重量级《集团企业级 AI 编程助手与研发效能智能化平台建设方案》,全面剖析如何利用大模型(LLM)、向量数据库、RAG等前沿技术,构建一个集智能编码、质量保障、知识沉淀、效能度量于一体的现代化研发体系。文章不仅详述了技术架构与功能设计,更从财务ROI、战略价值、管理变革三大维度,论证了该项目如何成为企业数字化转型的“胜负手”。全文超8000字,干货满满,建议收藏!
🔥 引言:为什么每个大型组织都需要自己的“Copilot”?
在当今这个“软件定义一切”的时代,企业的核心竞争力早已不再仅仅是商业模式或市场渠道,而是其快速、高质量交付软件的能力。然而,对于政府机构和大型集团而言,传统的软件研发模式正面临着前所未有的挑战:
- 效率瓶颈:开发人员30%-40%的时间耗费在重复性样板代码、环境配置和手动部署上。
- 质量风险:人工Code Review流于形式,安全漏洞(如硬编码密钥、SQL注入)频发,难以满足等保2.0等严苛合规要求。
- 知识孤岛:“人走政息”、“代码黑盒”现象严重,核心业务逻辑仅存在于个别开发者脑中,团队协作成本高昂。
- 人才困境:顶尖工程师渴望在工具链先进、技术氛围浓厚的环境中工作,陈旧的开发体验导致人才流失。
面对这些痛点,简单的“敏捷”或“DevOps”流程优化已显乏力。真正的破局之道,在于将人工智能(AI)深度融入研发全生命周期,实现从底层编码到高层决策的全链路智能化升级。
本文将带你深入解读一份极具前瞻性和实操性的《集团企业级 AI 编程助手与研发效能智能化平台建设方案》,看它是如何系统性地解决上述问题,并为企业带来巨大的经济与战略价值。
🧠 第一章:核心概念与技术基石——读懂方案的“行话”
在深入细节之前,我们必须先理解方案中反复提及的关键术语和技术栈。这不仅是读懂文档的基础,更是把握未来研发趋势的窗口。
1.1 研发效能(DevOps/Developer Productivity):用数据说话
方案明确指出,研发效能并非玄学,而是可以通过DORA指标进行科学度量的:
- 部署频率(Deployment Frequency):衡量团队响应业务需求的速度。目标是从“双周一次”提升至“每日多次”。
- 变更前置时间(Lead Time for Changes):从代码提交到上线的时长。这是敏捷性的核心体现。
- 服务恢复时间(MTTR):系统故障后的平均恢复时间。直接关系到业务连续性。
- 变更失败率(Change Failure Rate):上线后需要回滚或修复的比例。是质量的晴雨表。
这套指标体系为后续的效能看板和ROI分析提供了坚实的数据基础。
1.2 LLMOps:大模型时代的“新运维”
如果说DevOps是围绕应用的运维,那么LLMOps(Large Language Model Operations)就是围绕大模型的全生命周期管理。方案中提到的关键环节包括:
- 数据预处理与SFT(监督微调):使用私有代码库对开源大模型(如DeepSeek-Coder)进行二次训练,使其“懂业务”、“守规范”。
- 模型压缩:通过量化、剪枝等技术,降低模型对算力的需求,便于在内网环境部署。
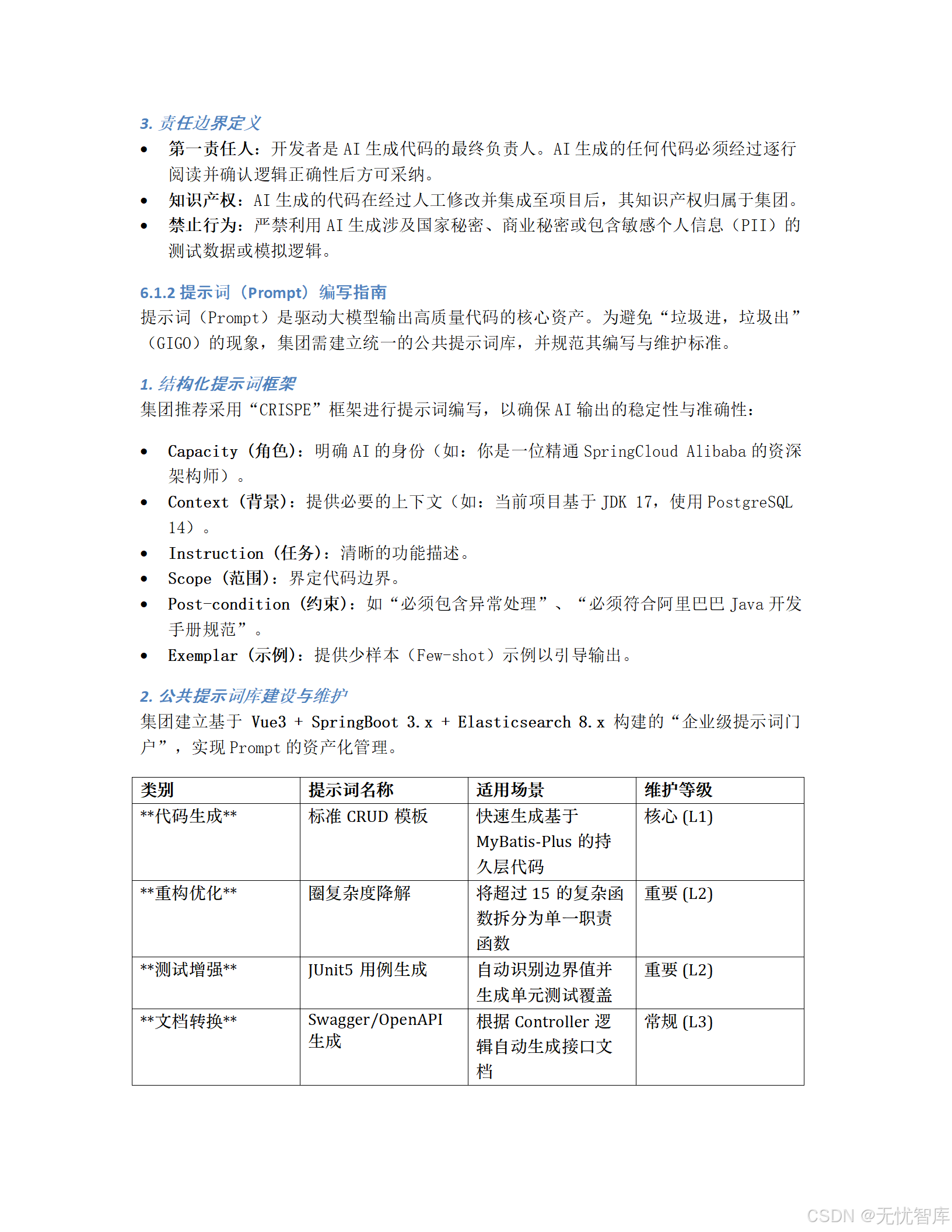
- 提示词(Prompt):如同给模型下达精确指令的“操作手册”,System Prompt用于设定全局规则(如“你必须遵守《阿里Java开发手册》”),User Prompt则是开发者的具体请求。
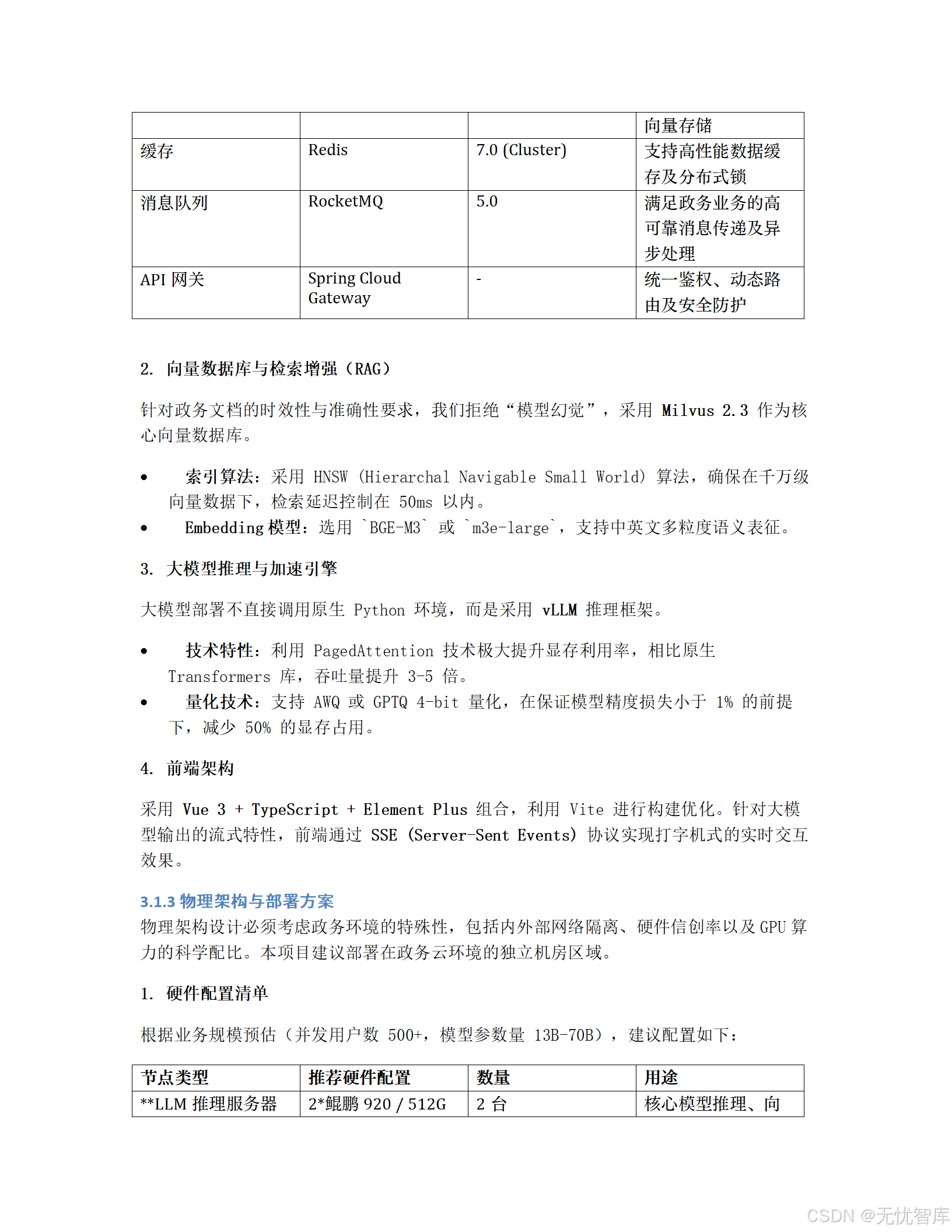
1.3 向量数据库与RAG:让AI“记住”你的私有知识
通用大模型最大的短板在于缺乏对企业内部知识的认知。解决方案是RAG(Retrieval-Augmented Generation,检索增强生成):
- 知识向量化:将企业的技术文档、API规范、历史代码片段等非结构化数据,通过Embedding模型转换成高维向量。
- 存储与检索:使用Milvus或Pinecone等向量数据库存储这些向量,并支持毫秒级的相似度搜索(ANN Search)。
- 动态注入上下文:当开发者提问时,系统先在向量库中检索最相关的几段知识,将其作为上下文拼接到Prompt中,再交给大模型生成答案。
这样,AI助手就不再是“通用百科”,而是一个“企业专属专家”。
1.4 算力底座:国产化与高性能的平衡
方案对硬件配置给出了明确建议,体现了对信创(信息技术应用创新)和性能的双重考量:
- CPU:Intel Xeon Silver 4310 或 华为鲲鹏920(国产化选项)。
- 加速卡:NVIDIA A800 (80GB) 或 华为昇腾910B(64GB)。
- 内存与存储:256GB内存 + NVMe SSD系统盘 + 大容量SAS SSD数据盘。
这种灵活的配置策略,确保了平台既能利用国际主流生态,又能无缝融入国产化替代的大潮。
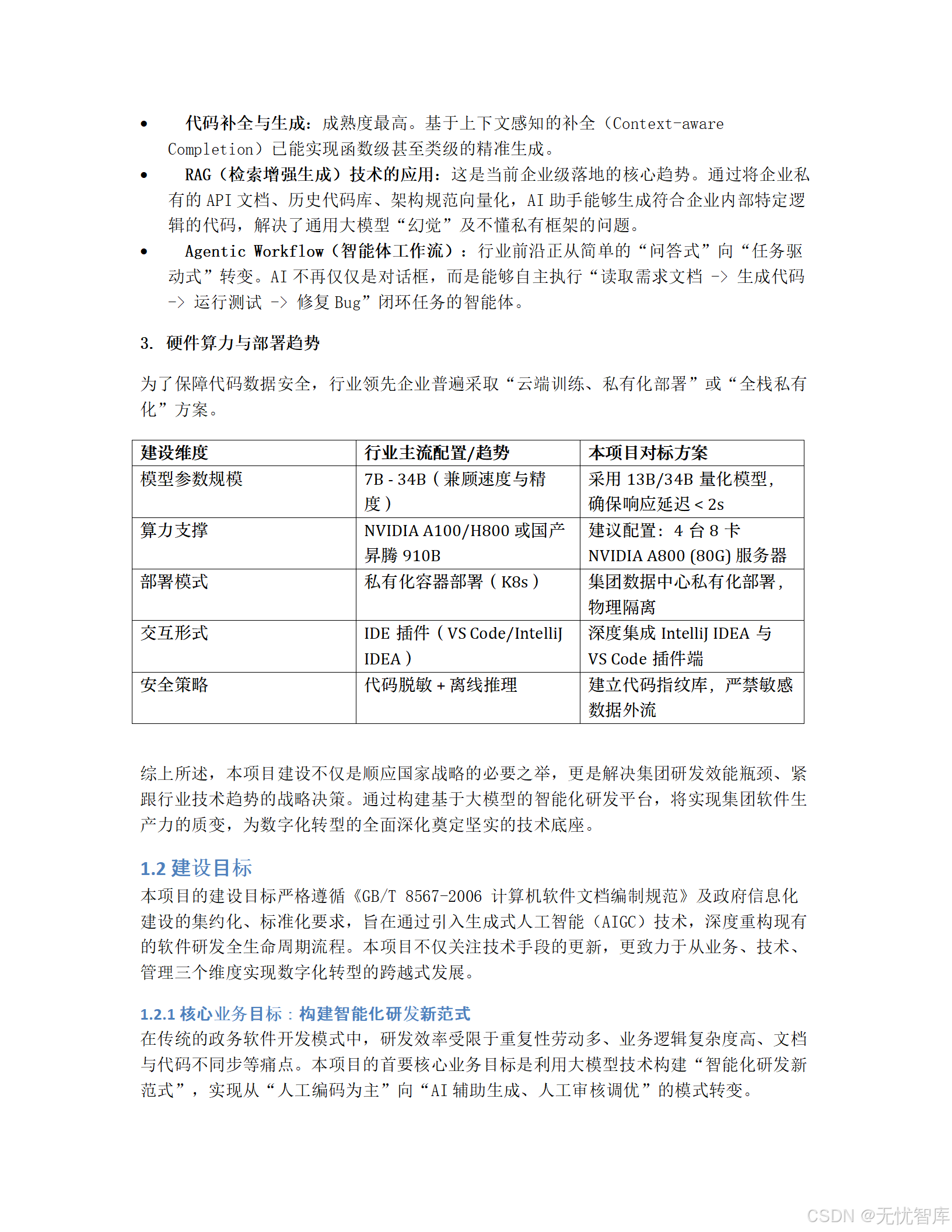
💡 第二章:需求全景图——AI到底能帮开发者做什么?
方案从业务需求和功能需求两个层面,描绘了一幅极其细致的AI赋能蓝图。
2.1 业务需求:直击三大核心痛点
痛点一:智能编码与辅助开发
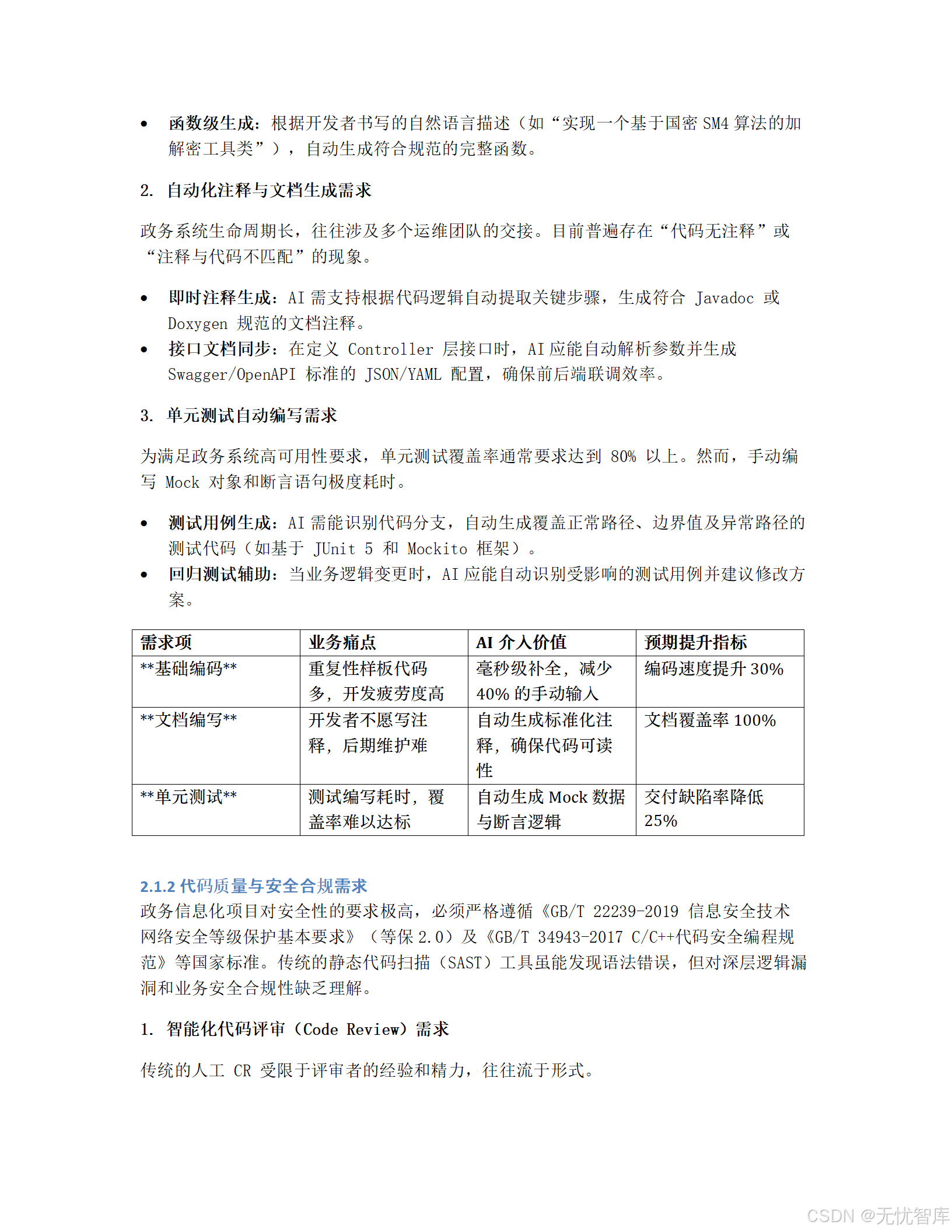
开发者最耗时的工作是什么?写重复代码!方案提出了多层次的自动化方案:
- 行级/块级/函数级补全:从预测下一个变量名,到根据注释生成整个
if-else逻辑块,再到根据自然语言描述(如“实现SM4加解密工具类”)生成完整函数。 - 自动化文档:自动生成Javadoc、Swagger接口文档,彻底告别“无注释”代码。
- 单元测试自动生成:基于JUnit 5和Mockito,自动创建覆盖正常、边界、异常路径的测试用例,轻松达成80%+的覆盖率要求。
预期价值:编码速度提升30%,文档覆盖率100%,交付缺陷率降低25%。
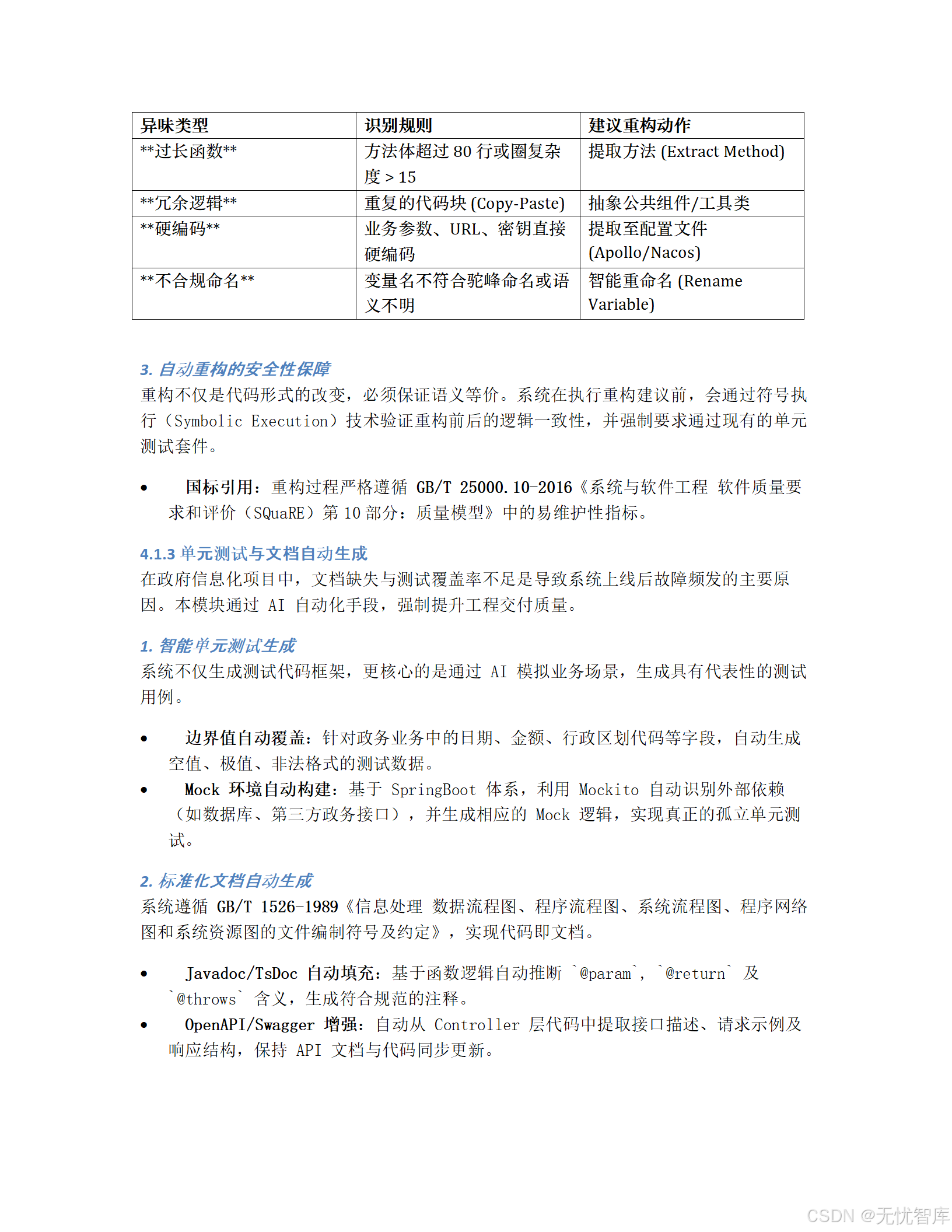
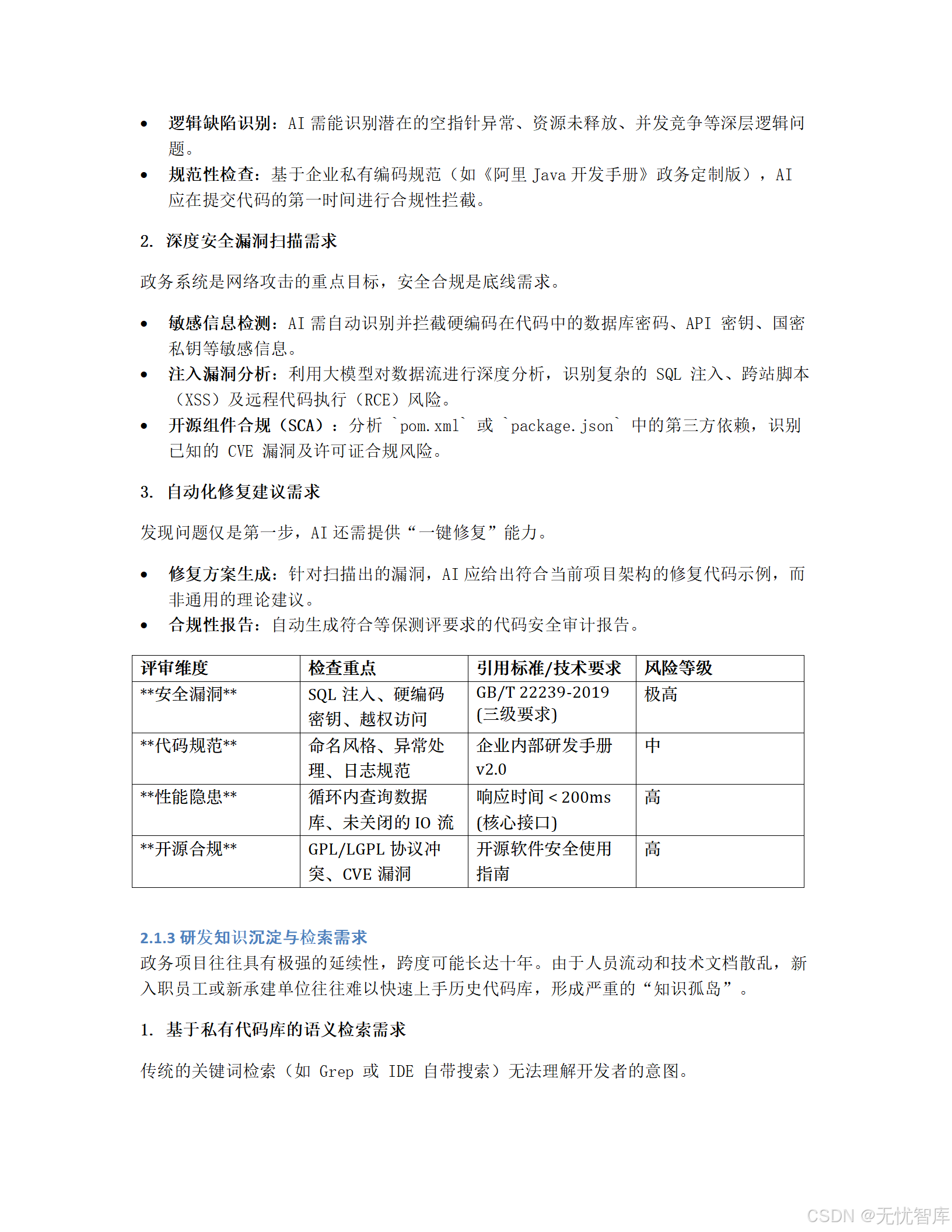
痛点二:代码质量与安全合规
政务系统对安全的要求是生命线。AI在此扮演“超级审查员”的角色:
- 智能化Code Review:不仅能发现空指针、资源泄漏等逻辑缺陷,还能基于企业私有规范(如定制版《阿里Java开发手册》)进行实时拦截。
- 深度安全扫描:超越传统SAST工具,利用大模型理解数据流,精准识别SQL注入、XSS、RCE等复杂漏洞,并自动检测硬编码的密码、密钥。
- SCA(软件成分分析):自动分析
pom.xml等依赖文件,同步CVE漏洞库(≤24h),确保开源组件安全合规。
痛点三:知识沉淀与传承
打破“知识孤岛”,将个人经验转化为组织资产:
- 文档即代码:强制要求设计文档与代码同步变更,确保知识的实时性。
- 代码评审机制:通过GitLab MR流程,确保每段代码至少经过两人审核,实现知识共享。
2.2 功能需求:三位一体的产品架构
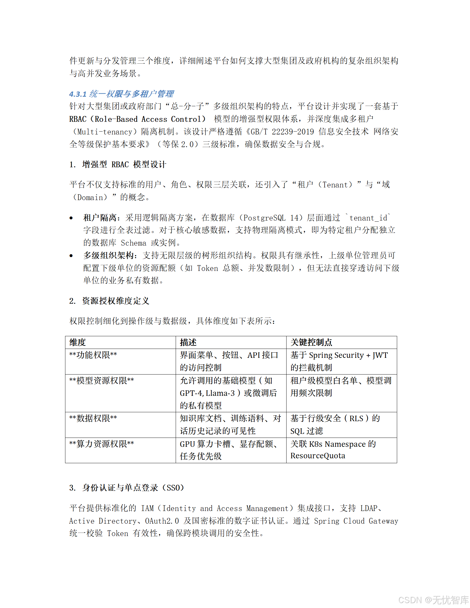
为了支撑上述业务需求,方案设计了一个由IDE插件端、管理后台、私有知识库组成的完整产品矩阵。
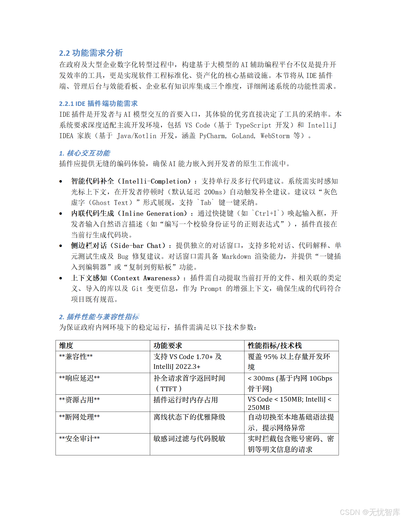
2.2.1 IDE插件端:开发者的“第二大脑”
这是AI能力触达开发者的唯一入口,体验至关重要。
- 核心交互:
- 智能补全:以“灰色虚字”形式展现,
Tab键一键采纳。 - 内联生成:
Ctrl+I呼出输入框,用自然语言生成代码块。 - 侧边栏对话:支持多轮对话、代码解释、Bug修复建议,并能一键插入代码。
- 智能补全:以“灰色虚字”形式展现,
- 上下文感知:自动提取当前文件、关联类、导入库、Git变更等信息,确保生成的代码符合项目规范。
- 性能与安全:TTFT(首字返回时间)<300ms,内存占用可控,并具备敏感信息脱敏和离线降级能力。
2.2.2 管理后台与效能看板:管理者的眼睛和大脑
这是系统的“控制中心”,负责资源调度、权限管理和价值度量。
- 精细化权限:对接LDAP/钉钉,按部门分配模型权限、Token配额和知识库访问范围。
- 智能模型路由:简单任务(补全)路由到轻量模型(7B),复杂任务(架构设计)路由到重型模型(72B),实现成本与性能的最优平衡。
- 效能看板:量化AI价值,展示采纳率、工时节省、DAU/MAU等核心指标,为管理决策提供数据支持。
2.2.3 企业私有知识库集成:AI的“记忆宫殿”
这是实现“懂业务”的关键。
- 文档向量化流水线:自动解析PDF、Word、Markdown等格式,进行语义切片(512-1024 Token)并存入向量数据库。
- 代码深度索引:不仅做文本搜索,还通过AST(抽象语法树)解析函数调用、类继承关系,并通过Git Webhook实现增量更新。
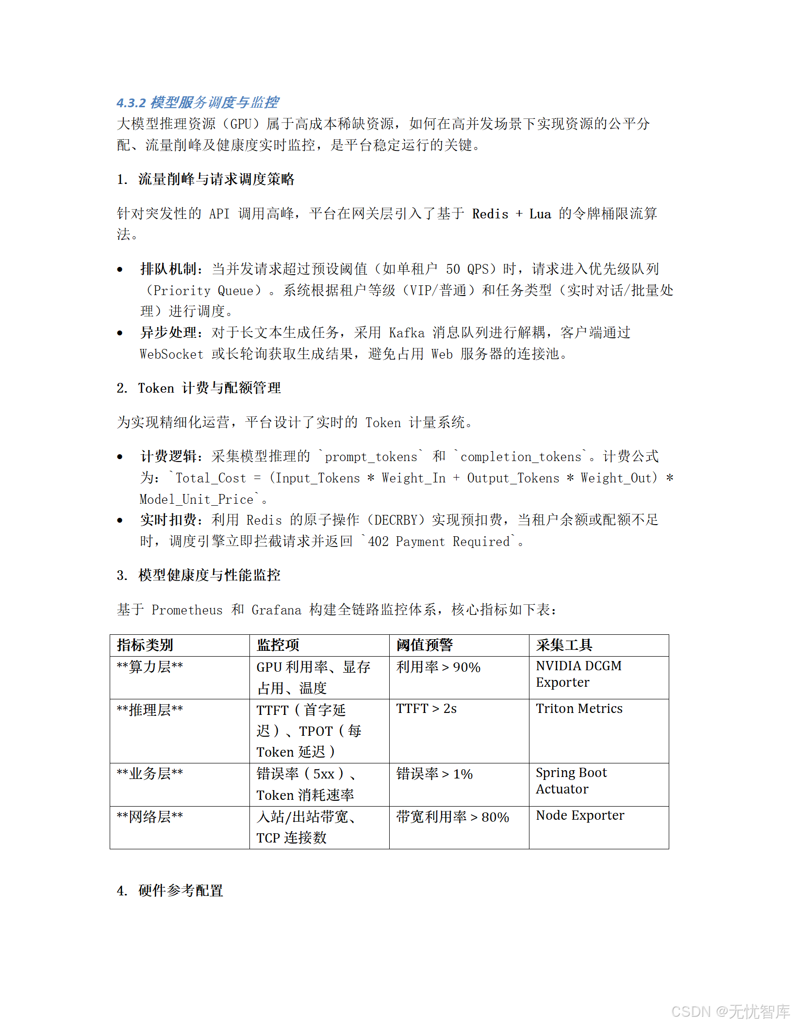
📊 第三章:价值量化——这笔投资到底值不值?
任何技术项目的落地,最终都要回答一个问题:ROI(投资回报率)是多少?方案给出了令人信服的测算。
3.1 财务效益:看得见的真金白银
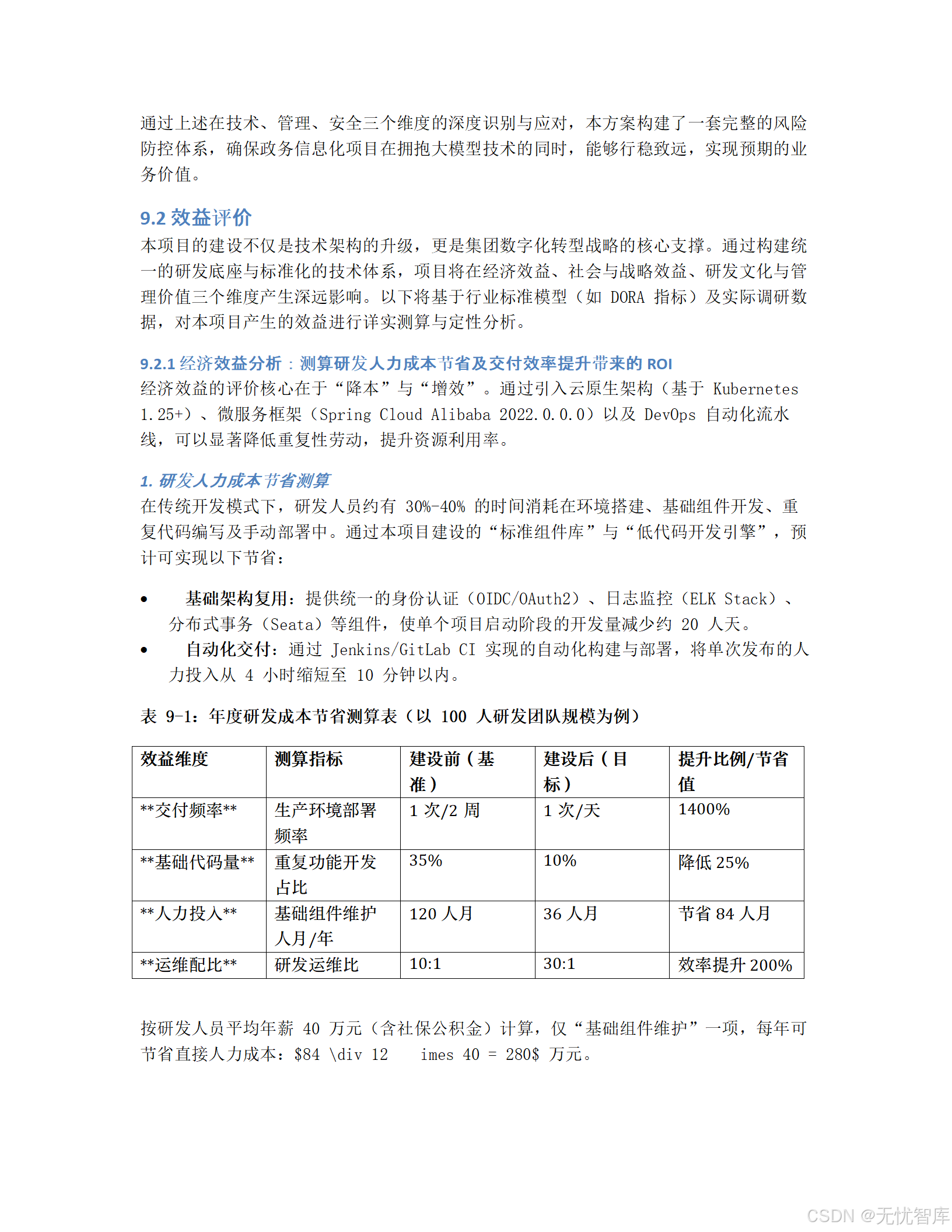
以一个100人的研发团队为例:
- 人力成本节省:通过标准组件库和低代码引擎,每年可节省84人月的基础组件维护工作量。按人均年薪40万计算,年节省直接成本280万元。
- 交付效率提升:
- 部署频率从1次/2周提升到1次/天,提升1400%。
- 需求响应周期从45天缩短至15天。
- 故障修复时间(MTTR)从4小时降至30分钟。
- 投资回报率(ROI):
- 静态投资回收期:1.8年。
- 三年期ROI:高达145%。
这意味着,不到两年就能收回全部投入,之后的收益都是纯利润。
3.2 战略与社会效益:看不见的“护城河”
除了财务数字,项目的战略价值更为深远:
- 提升技术品牌影响力:沉淀的《微服务开发规范》、《数据安全交换协议》可申请软著或参与行业标准制定,掌握话语权。
- 吸引高端人才:先进的技术栈(Vue3, Go/Java, LLM)和完善的工具链,对顶尖工程师具有巨大吸引力,预计可吸引5-10名行业架构师加盟。
- 支撑国家战略:全栈适配国产芯片(鲲鹏)、操作系统、数据库,满足等保2.0三级要求,获得国家信创认证。
3.3 管理与文化价值:从“人治”到“法治”
项目最大的隐性价值,在于推动了研发文化的深刻变革:
- 过程标准化(SOP):通过统一脚手架、强制接口契约化,将最佳实践固化到工具链中。
- 降低人员依赖:完善的文档、强制的Code Review、统一的组件库,使得新人3天即可上手,核心人员离职风险降低80%。
- 数字化决策:管理层通过实时效能看板掌握项目进度,告别模糊的周报汇报,决策准确性提升50%。
| 管理维度 | 传统模式(依赖个人) | 本项目模式(依赖体系) | 管理价值提升 |
|---|---|---|---|
| 人员离职风险 | 核心人员离职导致项目停滞 | 完善的文档与规范,新人3天上手 | 风险降低80% |
| 质量控制 | 依赖人工测试,上线易崩溃 | 自动化测试门禁,不达标禁止合并 | 线上事故率降低60% |
| 进度透明度 | 靠周报汇总,数据存在滞后 | 实时看板,精确到任务工时与代码行 | 决策准确性提升50% |
| 资产沉淀 | 散落在个人电脑中的代码片段 | 统一的企业级私有仓库与组件库 | 形成数字化资产库 |
🏁 结语:迈向“工业化”研发的新纪元
这份《集团企业级 AI 编程助手与研发效能智能化平台建设方案》远不止是一个技术选型文档。它是一份宣言,宣告了企业研发模式从依赖个人英雄主义的“作坊式”生产,向依靠体系化、标准化、智能化的“工业化”生产的伟大转型。
它清晰地展示了,如何将大模型这一颠覆性技术,与企业自身的业务、流程、规范深度融合,从而在效率、质量、安全、成本、人才、战略等多个维度同时取得突破。
对于任何一家希望在未来十年保持竞争力的大型组织而言,构建自己的AI研发效能平台,已不再是“要不要做”的选择题,而是“如何做得更好”的必答题。这份方案,无疑为我们提供了一份极具参考价值的行动指南。












































































































更多推荐




所有评论(0)