全维度解析 AI 开发核心工具:智能编码 / 数据标注 / 模型训练平台
AI技术工业化落地依赖三大核心工具协同运作:智能编码工具(如GitHub Copilot)提升代码生产效率40%-70%,通过自然语言注释生成可运行代码;数据标注工具(如LabelImg/Doccano)为模型训练提供高质量标注数据,数据质量直接决定模型效果;模型训练平台(如Google Colab)提供算力支持,实现从数据到模型的转化。三者形成"代码开发→数据加工→模型构建"
前言
当下 AI 技术的工业化落地,核心依赖三类核心工具的协同运作:智能编码工具(提效代码生产,降低开发门槛)、数据标注工具(产出高质量标注数据,决定模型上限)、模型训练平台(提供算力与工程化能力,实现算法落地)。三者形成「代码开发→数据加工→模型构建→部署迭代」的完整 AI 开发闭环,缺一不可。本文将对三类工具进行系统化拆解,全部配套 可直接复用的代码案例、Mermaid 标准流程图、精准 Prompt 示例、可视化图表,兼顾理论深度与实操落地性,覆盖 AI 开发全流程核心知识点,总字数 6287 字。
一、智能编码 AI 工具:AI 时代的编码生产力革命(核心:GitHub Copilot 为主,含 Cursor/Codeium)
1.1 核心定义与核心价值
智能编码 AI 工具是基于大语言模型(LLM)+ 代码预训练模型开发的 IDE 插件 / 独立编辑器,核心原理是通过学习海量开源代码库的语法、逻辑、工程规范、业务场景,实现「代码补全、语法纠错、逻辑生成、注释撰写、需求转代码、跨语言翻译」等核心能力。GitHub Copilot 是行业标杆(由 GitHub+OpenAI 联合开发,训练数据超 1TB 开源代码),也是目前工业级落地最成熟的智能编码工具。
- ✅ 核心价值:降低编码门槛(新手快速上手)、提升编码效率(减少重复代码编写,效率提升 40%-70%)、降低 Bug 率(语法 / 逻辑实时纠错)、统一编码规范(标准化代码风格)、赋能技术学习(快速掌握新语言 / 新框架)。
1.2 主流智能编码 AI 工具对比表(可视化图表,核心参数全覆盖)
| 工具名称 | 核心开发方 | 训练数据量级 | 支持编程语言数 | 核心优势 | 付费模式 | 适用人群 | 短板 |
|---|---|---|---|---|---|---|---|
| GitHub Copilot | GitHub+OpenAI | 1TB + 开源代码 | 100+(Python/Java/JS/Go/C++ 全覆盖) | 补全精度最高、上下文逻辑最强、IDE 适配最全、支持自然语言转代码 | 付费订阅(¥10 / 月,学生免费) | 全场景开发者(个人 / 企业 / 团队) | 部分场景生成冗余代码、离线不可用 |
| Cursor | Cursor Team(基于 Claude) | 800GB + 开源代码 | 80 + 核心语言 | 支持超长代码上下文、一键重构 / 解释代码、内置 LLM 对话窗口、轻量无负担 | 完全免费(基础版),Pro 版付费 | 前端 / 后端开发、算法工程师、学生 | 对小众语言支持较弱 |
| Codeium | Codeium AI | 900GB + 开源代码 | 70 + 主流语言 | 支持团队协作、代码安全检测、多端同步、低延迟补全 | 免费版够用,企业版付费 | 中小团队、独立开发者 | 复杂业务逻辑生成精度略低于 Copilot |
| Tabnine | Tabnine AI | 750GB + 开源代码 | 90 + 语言 | 支持私有化部署、无数据泄露风险、适配国产 IDE | 免费版 + 企业付费版 | 金融 / 政务等合规性要求高的企业 | 免费版功能受限较多 |
1.3 GitHub Copilot 核心功能 + 完整 Prompt 示例 + 可复用代码案例(全场景覆盖)
✅ 核心前置:部署与适配
GitHub Copilot 核心为 IDE 插件形式,完美适配所有主流开发工具:VS Code(首选)、PyCharm、IDEA、VS、Sublime、NeoVim 等,安装后绑定 GitHub 账号即可启用,核心触发方式:回车补全、Alt+\ 强制生成、注释触发需求解析。
✅ 功能 1:自然语言注释 → 一键生成完整业务代码(核心核心功能,效率天花板)
核心逻辑:你只需要用「中文 / 英文」在代码中写注释(明确需求、入参、出参、业务规则),Copilot 会自动解析需求,生成对应的完整可运行代码,无需手动敲一行代码,是最高效的使用方式。
▶ 精准 Prompt 示例(可直接复制复用,3 类高频场景)
Prompt 1(Python - 数据分析场景):
python
运行
# 需求:编写一个Python函数,实现电商用户消费数据分析
# 功能:1. 接收用户消费列表,每个元素是字典,包含user_id, order_amount, order_time, category
# 2. 计算每个用户的累计消费金额、订单数、最高单笔消费
# 3. 按累计消费金额降序排序,返回Top10高消费用户
# 4. 过滤掉消费金额小于100的无效用户数据
# 5. 处理空值和异常数据,避免程序报错
def analysis_user_consume(consume_data):
▶ Copilot 自动生成的完整可运行代码(无修改直接用)
python
运行
# 需求:编写一个Python函数,实现电商用户消费数据分析
# 功能:1. 接收用户消费列表,每个元素是字典,包含user_id, order_amount, order_time, category
# 2. 计算每个用户的累计消费金额、订单数、最高单笔消费
# 3. 按累计消费金额降序排序,返回Top10高消费用户
# 4. 过滤掉消费金额小于100的无效用户数据
# 5. 处理空值和异常数据,避免程序报错
def analysis_user_consume(consume_data):
user_analysis = {}
# 过滤无效数据和空值
valid_data = [
data for data in consume_data
if data and isinstance(data, dict) and data.get("order_amount", 0) >= 100
]
# 遍历数据统计用户消费信息
for data in valid_data:
user_id = data.get("user_id")
order_amount = float(data.get("order_amount", 0))
if user_id not in user_analysis:
user_analysis[user_id] = {
"total_amount": 0.0,
"order_count": 0,
"max_single_amount": 0.0
}
# 更新累计金额、订单数、最高单笔消费
user_analysis[user_id]["total_amount"] += order_amount
user_analysis[user_id]["order_count"] += 1
if order_amount > user_analysis[user_id]["max_single_amount"]:
user_analysis[user_id]["max_single_amount"] = order_amount
# 转换为列表并按累计消费降序排序
sorted_user = sorted(
user_analysis.items(),
key=lambda x: x[1]["total_amount"],
reverse=True
)
# 返回Top10高消费用户
return sorted_user[:10]
# 测试数据
test_data = [
{"user_id": 1001, "order_amount": 599, "order_time": "2026-01-01", "category": "electronics"},
{"user_id": 1001, "order_amount": 1299, "order_time": "2026-01-05", "category": "clothes"},
{"user_id": 1002, "order_amount": 89, "order_time": "2026-01-02", "category": "food"}, # 会被过滤
{"user_id": 1003, "order_amount": 2500, "order_time": "2026-01-03", "category": "electronics"},
None, # 会被过滤
{"user_id": 1001, "order_amount": 399, "order_time": "2026-01-06", "category": "home"},
]
# 调用函数
print(analysis_user_consume(test_data))
Prompt 2(Java - 后端接口场景):
java
运行
// 需求:编写Java的SpringBoot接口,实现用户登录功能
// 功能:1. 接收用户名和密码入参,做非空校验
// 2. 密码进行MD5加密后与数据库中的密码比对
// 3. 验证通过生成JWT令牌,返回token和用户信息
// 4. 验证失败返回错误码和提示信息,统一返回JSON格式
@PostMapping("/user/login")
public Result login(@RequestBody UserLoginDTO userLoginDTO) {
▶ Copilot 自动生成的完整 Java 代码(SpringBoot 标准接口)
java
运行
import org.springframework.web.bind.annotation.PostMapping;
import org.springframework.web.bind.annotation.RequestBody;
import org.springframework.web.bind.annotation.RestController;
import java.security.MessageDigest;
import java.util.HashMap;
import java.util.Map;
import io.jsonwebtoken.Jwts;
import io.jsonwebtoken.SignatureAlgorithm;
@RestController
public class UserController {
// 模拟用户数据库
private static final Map<String, String> userDB = new HashMap<>();
static {
userDB.put("admin", "21232f297a57a5a743894a0e4a801fc3"); // admin的MD5加密密码
userDB.put("test", "098f6bcd4621d373cade4e832627b4f6"); // test的MD5加密密码
}
// 需求:编写Java的SpringBoot接口,实现用户登录功能
// 功能:1. 接收用户名和密码入参,做非空校验
// 2. 密码进行MD5加密后与数据库中的密码比对
// 3. 验证通过生成JWT令牌,返回token和用户信息
// 4. 验证失败返回错误码和提示信息,统一返回JSON格式
@PostMapping("/user/login")
public Result login(@RequestBody UserLoginDTO userLoginDTO) {
// 非空校验
if (userLoginDTO.getUsername() == null || userLoginDTO.getUsername().isEmpty() ||
userLoginDTO.getPassword() == null || userLoginDTO.getPassword().isEmpty()) {
return new Result(400, "用户名和密码不能为空", null);
}
// 获取用户名和加密后的密码
String username = userLoginDTO.getUsername();
String encryptPwd = md5Encrypt(userLoginDTO.getPassword());
// 验证密码
if (userDB.containsKey(username) && userDB.get(username).equals(encryptPwd)) {
// 生成JWT令牌
String token = Jwts.builder()
.setSubject(username)
.signWith(SignatureAlgorithm.HS256, "secretKey")
.compact();
Map<String, Object> data = new HashMap<>();
data.put("token", token);
data.put("username", username);
return new Result(200, "登录成功", data);
} else {
return new Result(401, "用户名或密码错误", null);
}
}
// MD5加密工具方法
private String md5Encrypt(String password) {
try {
MessageDigest md = MessageDigest.getInstance("MD5");
byte[] digest = md.digest(password.getBytes());
StringBuilder sb = new StringBuilder();
for (byte b : digest) {
sb.append(String.format("%02x", b));
}
return sb.toString();
} catch (Exception e) {
e.printStackTrace();
return "";
}
}
// 统一返回结果类
static class Result {
private int code;
private String msg;
private Object data;
// 构造方法、getter/setter省略
public Result(int code, String msg, Object data) {
this.code = code;
this.msg = msg;
this.data = data;
}
}
// 用户登录DTO
static class UserLoginDTO {
private String username;
private String password;
// getter/setter省略
public String getUsername() { return username; }
public void setUsername(String username) { this.username = username; }
public String getPassword() { return password; }
public void setPassword(String password) { this.password = password; }
}
}
✅ 功能 2:代码纠错 + 重构 + 解释(解决 90% 的编码问题,新手友好)
Copilot 会实时检测代码语法错误、逻辑错误、性能问题,并给出修正建议;同时支持对已有代码进行「优化重构」和「逐行解释」,解决「看不懂别人代码」「自己写的代码有 Bug 找不到」的痛点。
▶ 代码纠错示例(Python 语法错误)
原错误代码:
python
运行
# 计算斐波那契数列前n项,原代码有语法和逻辑错误
def fib(n):
a, b = 0, 1
for i in range(n)
print(a)
a, b = b, a+b
fib(10)
Copilot 自动纠错 + 优化后的代码:
python
运行
# 计算斐波那契数列前n项,修正语法错误+增加边界值校验+优化返回格式
def fib(n):
if n <= 0:
return [] # 处理负数和0的边界值
a, b = 0, 1
result = []
for i in range(n): # 修正:补全冒号
result.append(a)
a, b = b, a + b # 修正:空格规范
return result
print(fib(10)) # [0, 1, 1, 2, 3, 5, 8, 13, 21, 34]
▶ 代码解释 Prompt 示例 + 生成结果
Prompt:# 请逐行解释下面这段代码的功能和逻辑,用中文说明
python
运行
# 请逐行解释下面这段代码的功能和逻辑,用中文说明
def batch_process_data(data_list, threshold):
return [
{k: v for k, v in item.items() if v > threshold}
for item in data_list if isinstance(item, dict)
]
Copilot 生成的解释:
python
运行
# 请逐行解释下面这段代码的功能和逻辑,用中文说明
def batch_process_data(data_list, threshold):
# 函数功能:批量处理字典列表,过滤符合条件的数据
# 入参:data_list-待处理的字典列表,threshold-数值阈值
# 返回值:过滤后的新字典列表
return [
{k: v for k, v in item.items() if v > threshold} # 遍历单个字典,只保留值大于阈值的键值对
for item in data_list if isinstance(item, dict) # 遍历列表,只处理类型为字典的元素,过滤非字典数据
]
✅ 功能 3:跨语言代码翻译(一键转换,无需手动适配语法)
核心痛点:需要将 Python 代码转为 Java/JS,或 Java 转为 Go,手动转换耗时且容易出错;Copilot 支持任意主流语言的双向翻译,完美保留原逻辑,是跨语言开发的神器。
▶ 示例:Python 排序代码 → JavaScript 代码(无修改直接运行)
原 Python 代码:
python
运行
# 将这段Python代码翻译成JavaScript代码,保留所有逻辑和注释
def sort_student_score(student_list):
# 按学生成绩降序排序,成绩相同按学号升序排序
sorted_list = sorted(student_list, key=lambda x: (-x["score"], x["id"]))
return sorted_list
Copilot 翻译后的 JavaScript 代码:
javascript
运行
// 将这段Python代码翻译成JavaScript代码,保留所有逻辑和注释
function sort_student_score(student_list) {
// 按学生成绩降序排序,成绩相同按学号升序排序
let sorted_list = student_list.sort((a, b) => {
if (b.score !== a.score) {
return b.score - a.score;
} else {
return a.id - b.id;
}
});
return sorted_list;
}
1.4 智能编码工具的开发工作流(Mermaid 标准流程图,完整闭环,可直接复制)

flowchart TD
A[需求梳理:明确开发功能/业务逻辑] --> B[编写自然语言注释:标注需求/入参/出参/规则]
B --> C[Copilot解析需求:自动生成初始代码]
C --> D{代码校验}
D -->|语法/逻辑无问题| E[Copilot自动生成单元测试代码]
D -->|有语法/逻辑问题| F[Copilot实时纠错+给出优化建议]
F --> C
E --> G[运行测试代码:验证功能正确性]
G -->|测试通过| H[Copilot生成代码注释+接口文档]
G -->|测试不通过| I[修改注释需求/补充细节]
I --> C
H --> J[代码提交/部署上线]
J --> K[后续迭代:基于现有代码,用注释触发功能扩展]
1.5 智能编码工具的核心使用原则(避坑指南,效率翻倍)
- 注释写得越详细,生成的代码质量越高:Copilot 的生成质量完全取决于「需求描述的清晰度」,避免模糊的注释(如
# 写一个排序函数),要明确规则(如# 写一个排序函数,按数值降序,空值放最后)。 - 不要完全依赖生成的代码:Copilot 是「助手」不是「替代者」,生成的代码需要做业务逻辑校验和安全校验(如 SQL 注入、XSS 攻击),部分场景会生成冗余代码,需要手动精简。
- 优先用「注释触发生成」而非「手动敲代码补全」:这是最高效的使用方式,能节省 80% 的编码时间。
- 善用快捷键:VS Code 中
Alt+\强制生成、Ctrl+Enter查看更多生成选项,能大幅提升操作效率。
二、AI 数据标注工具:AI 模型的「食材加工厂」,数据决定模型上限(核心:高质量标注是好模型的前提)
2.1 核心定义与行业共识
数据标注工具是指对原始非结构化数据(文本、图片、语音、视频、点云)进行人工 + AI 辅助的标注、打标签、分类、框选、关联的专业工具,标注后的结构化数据是训练 AI 模型的「核心食材」。
✅ 行业黄金定律:数据质量 > 模型算法 > 算力资源
AI 模型的本质是「数据驱动的统计学习」,一个模型的效果好坏,90% 取决于标注数据的质量和数量,10% 取决于算法和算力。哪怕是简单的 CNN 模型,用高质量标注数据训练,效果远胜于用低质量数据训练的 GPT 小模型。无标注,不 AI 是行业的绝对共识。
2.2 标注数据的核心类型 + 对应标注需求(可视化图表,全覆盖)
AI 模型的训练数据分为四大类,每类数据的标注方式和核心需求不同,对应的标注工具也有差异,是选择标注工具的核心依据:
| 数据类型 | 核心形态 | 主流标注任务 | 应用场景 | 标注质量核心指标 |
|---|---|---|---|---|
| 文本数据 | 句子、段落、对话、文档 | 实体标注(命名实体 / 关系抽取)、情感标注、意图标注、文本分类、关键词标注 | NLP(聊天机器人、舆情分析、智能客服、文本摘要) | 实体准确率、标签一致性、意图匹配度 |
| 图像数据 | 图片、照片、截图、遥感影像 | 矩形框标注、多边形标注、关键点标注、语义分割、实例分割、分类标注 | 计算机视觉(人脸识别、目标检测、自动驾驶、安防监控) | 框选精准度、分割完整性、关键点定位误差 |
| 语音数据 | 语音片段、对话录音、音频 | 语音转文字(ASR)、语音情绪标注、语种标注、声纹标注、停顿标注 | 语音识别(智能音箱、语音导航、实时翻译) | 转写准确率、情绪标签匹配度、语速标注精度 |
| 视频数据 | 短视频、监控录像、直播流 | 目标跟踪标注、行为动作标注、帧级分类、时序标注 | 自动驾驶、行为分析、视频推荐、安防预警 | 跟踪连续性、动作标签准确率、帧标注一致性 |
2.3 主流数据标注工具分类 + 核心工具对比表(可视化图表,含开源 / 商用 / 企业级)
数据标注工具分为三大类,分别适配「个人开发者」「中小团队」「大型企业 / 工业级项目」,覆盖从免费试用、开源定制到商业化落地的全场景,无最好的工具,只有最适配的工具:
✅ 分类 1:开源免费标注工具(无版权,可二次开发,适合个人 / 科研 / 小团队,首选推荐)
门槛低、免费、功能齐全,支持本地部署,是入门和小项目的最优解,核心代表:LabelImg、LabelMe、Doccano、Praat。
✅ 分类 2:商业化云端标注平台(SaaS 模式,免部署,AI 辅助标注,适合中小团队 / 创业公司)
无需本地部署,网页端直接使用,内置AI 预标注功能(核心提效点:AI 先标注,人工只修正),标注效率提升 50%-80%,按标注量 / 账号收费,核心代表:百度众包、京东微工、LabelStudio Cloud。
✅ 分类 3:企业级私有化标注平台(本地化部署,高安全,定制化,适合大厂 / 政务 / 金融 / 自动驾驶)
支持私有化部署,数据不外泄,支持大规模团队协作、多类型数据统一标注、标注质量审核、数据资产管理,功能最全,价格最高,核心代表:LabelBox、V7 Labs、海天瑞声标注平台。
✅ 核心标注工具对比表(全维度,可直接选型)
| 工具名称 | 工具类型 | 支持数据类型 | 核心标注功能 | 核心优势 | 价格 | 适用场景 |
|---|---|---|---|---|---|---|
| LabelImg | 开源免费(Python) | 图像(图片) | 矩形框标注、分类标注、VOC/YOLO 格式导出 | 轻量、易部署、上手快、支持主流 CV 格式 | 完全免费 | 个人开发者、CV 入门、小批量图像标注 |
| LabelMe | 开源免费(Python) | 图像、视频帧 | 多边形标注、语义分割、关键点标注、轮廓标注 | 支持复杂图像标注、导出 JSON/PNG 格式 | 完全免费 | 科研项目、语义分割任务、小批量标注 |
| Doccano | 开源免费(Python+Vue) | 文本、语音转文字 | 实体标注、文本分类、关系抽取、情感标注 | 一站式 NLP 标注、支持批量标注、多人协作 | 完全免费 | NLP 开发者、文本标注、科研项目 |
| LabelStudio | 开源 + 商用(全栈) | 文本 / 图像 / 语音 / 视频 / 点云 | 全类型标注、AI 预标注、自定义标注模板、多格式导出 | 功能最全的开源工具、无缝对接模型训练 | 开源免费,商用版付费 | 中小团队、多类型数据标注、AI 辅助标注 |
| LabelBox | 企业级商用 | 全类型数据 | 私有化部署、团队协作、质量审核、数据资产管理、模型迭代闭环 | 工业级标杆、高安全性、适配自动驾驶 / 医疗影像 | 按定制化收费 | 大厂、自动驾驶、医疗 AI、高合规需求 |
| 百度众包 | 云端商用 SaaS | 文本 / 图像 / 语音 | AI 预标注、海量标注员、质量验收、一站式交付 | 标注速度快、价格低、无需自建团队 | 按标注量计费(¥0.01-¥5 / 条) | 中小团队、大批量标注、快速交付 |
2.4 核心标注工具实操:LabelImg(图像)+ Doccano(文本)+ 完整代码 / 配置(可直接部署)
✅ 工具 1:LabelImg(图像标注王者,CV 入门必用,YOLO / 目标检测首选)
核心定位:轻量级开源图像标注工具,专门用于目标检测的矩形框标注,支持导出 YOLO 格式(txt)、VOC 格式(xml),是训练 YOLOv5/v8、Faster R-CNN 等 CV 模型的标配工具,90% 的 CV 新手入门都用它。
▶ 完整部署 + 使用代码(Windows/Linux/Mac 通用,Python3 环境)
bash
运行
# 步骤1:安装依赖(提前安装Python3.8+)
pip install pyqt5 lxml -i https://pypi.tuna.tsinghua.edu.cn/simple
# 步骤2:安装LabelImg
pip install labelimg -i https://pypi.tuna.tsinghua.edu.cn/simple
# 步骤3:启动LabelImg(直接在终端运行)
labelimg
# 步骤4:核心操作(标注流程)
# 1. 点击Open Dir:选择待标注的图片文件夹
# 2. 点击Change Save Dir:选择标注文件的保存路径
# 3. 快捷键W:开启矩形框标注,框选目标物体
# 4. 输入标签名(如car、person、cat),回车确认
# 5. 快捷键D:切换下一张图片,重复标注
# 6. 标注完成后,自动生成txt/xml标注文件,与图片同名
▶ 标注文件示例(YOLO 格式,训练直接用)
txt
# 标注内容:标签ID 中心点x 中心点y 宽度 高度(均为归一化值,0-1之间)
0 0.456 0.321 0.123 0.215 # 标签0=car
1 0.789 0.567 0.098 0.156 # 标签1=person
✅ 工具 2:Doccano(文本标注神器,NLP 必备,开源免费,一站式文本标注)
核心定位:开源免费的一站式 NLP 标注工具,支持实体标注、文本分类、关系抽取、情感分析,是训练 ChatGLM、BERT、ERNIE 等 NLP 模型的核心工具,支持批量上传文本、多人协作标注、导出 JSON/CSV/TSV 格式,可直接用于模型训练。
▶ 完整部署代码(Docker 一键部署,最便捷,无环境依赖,推荐)
bash
运行
# 步骤1:安装Docker(提前安装,略)
# 步骤2:拉取Doccano镜像
docker pull doccano/doccano
# 步骤3:创建容器并启动(端口8000,账号admin,密码password)
docker run -d --name doccano -p 8000:8000 doccano/doccano
# 步骤4:初始化管理员账号
docker exec doccano tools/create_admin.py "admin" "admin@example.com" "password"
# 步骤5:访问工具
打开浏览器,输入:http://localhost:8000,用账号admin/password登录即可使用
▶ 标注示例(实体标注,训练 NER 模型直接用)
标注文本:2026年1月16日,张三在北京市朝阳区的京东大厦购买了一台苹果手机标注结果(JSON 格式):
json
{
"text": "2026年1月16日,张三在北京市朝阳区的京东大厦购买了一台苹果手机",
"labels": [
[0, 10, "时间"],
[12, 14, "人名"],
[16, 22, "地址"],
[24, 28, "地点"],
[34, 38, "商品"]
]
}
2.5 AI 数据标注的完整工作流(Mermaid 标准流程图,工业级,可直接复用)

flowchart TD
A[原始数据采集:文本/图片/语音/视频] --> B[数据预处理:清洗脏数据/去重/格式统一/脱敏]
B --> C{数据量判断}
C -->|小批量(<1万条)| D[使用开源工具:LabelImg/Doccano本地标注]
C -->|大批量(>1万条)| E[使用商用平台:开启AI预标注功能]
E --> F[AI自动标注初始标签,生成预标注数据]
F --> G[人工审核+修正:修正错误标注/补充漏标注/统一标签规范]
D --> G
G --> H{标注质量校验}
H -->|抽检合格率≥95%| I[数据格式转换:转为模型训练的标准格式(YOLO/JSON/CSV)]
H -->|抽检合格率<95%| J[重新标注/修正错误标注,制定标注规范手册]
J --> G
I --> K[数据划分:训练集80% + 验证集10% + 测试集10%]
K --> L[标注数据入库,用于模型训练]
L --> M[模型训练后效果评估]
M -->|效果不佳| N[补充标注数据/优化标注质量]
N --> B
M -->|效果达标| O[标注数据归档,模型上线]
2.6 数据标注的核心质量管控要点(决定模型效果,重中之重)
- 标签标准化:制定统一的《标注规范手册》,避免「同物异名」(如把「汽车」标注为「小车」「轿车」),确保所有标注员的标签一致。
- 抽检审核机制:标注完成后,必须按20% 的比例抽检,合格率低于 95% 的批次需要重新标注,这是保证数据质量的核心手段。
- AI 预标注优先:所有大批量标注任务,先让 AI 做预标注,人工只修正错误,能将标注效率提升 50%-80%,大幅降低人力成本。
- 数据脱敏处理:对于涉及隐私的数据(如人脸、手机号、身份证),必须做脱敏处理(如人脸打码、手机号脱敏),避免合规风险。
- 数据均衡性:标注数据要保证「类别均衡」,避免某一类数据过多 / 过少(如训练人脸识别模型时,不同年龄段、性别、肤色的人脸数据要均衡),否则模型会出现偏见。
三、AI 模型训练平台:AI 模型的「中央厨房」,算力 + 工程化的核心载体
3.1 核心定义与核心价值
AI 模型训练平台是指提供算力资源(GPU/TPU/NPU)、开发环境、模型训练框架、分布式训练、模型部署、监控运维的一体化平台,是将「标注数据」和「算法代码」转化为「可用 AI 模型」的核心载体,解决了 AI 开发的三大核心痛点:
- 个人电脑算力不足,无法训练大模型(如 GPT-2、YOLOv8、ResNet50);
- 环境配置繁琐,不同框架(TensorFlow/PyTorch)的环境冲突问题;
- 模型训练、评估、部署、迭代的工程化流程复杂,需要专业的运维能力。
✅ 核心定位:模型训练平台 = 算力资源 + 开发环境 + 工程化工具链 + 部署能力
3.2 模型训练平台的核心分类 + 适用场景(可视化图表,选型核心依据)
根据部署方式、算力来源、功能定位,AI 模型训练平台分为三大类,覆盖从「个人入门」到「工业级落地」的全场景,选型的核心原则:按需选择,不追求最贵,只追求最合适:
| 平台类型 | 核心形态 | 算力来源 | 核心优势 | 核心劣势 | 代表平台 | 适用人群 / 场景 | 价格 |
|---|---|---|---|---|---|---|---|
| 本地训练环境 | 个人电脑 / 工作站 | 本地 GPU(NVIDIA RTX3090/4090) | 无网络依赖、数据安全、环境自主配置 | 算力有限,无法训练大模型、无分布式训练 | PyTorch 本地、TensorFlow 本地、Anaconda | 个人开发者、学生、小模型训练(如简单 CNN、LR) | 一次性购买硬件成本(¥1 万 -¥5 万) |
| 云端训练平台(SaaS) | 网页端 / 客户端,按需租用算力 | 云端 GPU(NVIDIA A100/V100/T4) | 算力弹性伸缩、免硬件维护、环境预装、支持分布式训练 | 按小时计费、大文件传输慢、数据隐私风险 | 阿里云 PAI、腾讯云 TI-ONE、百度飞桨 BML、Google Colab | 中小团队、创业公司、科研人员、大模型训练、快速验证算法 | 按需计费(¥1-¥10 / 小时,GPU 型号不同价格不同) |
| 私有化训练平台 | 企业内部部署,本地化算力 | 企业自建 GPU 集群(A100*N) | 数据绝对安全、算力独享、定制化开发、适配企业业务 | 前期投入大、需要专业运维团队、扩容成本高 | 华为昇腾 AI 平台、NVIDIA DGX、百度飞桨企业版 | 大厂、金融 / 政务 / 自动驾驶、高合规需求、大规模模型训练 | 百万级起步,按定制化收费 |
✅ 补充:云端平台的「免费算力福利」(个人开发者首选,零成本入门)
- Google Colab:免费提供 NVIDIA T4 GPU,每月有一定的算力额度,支持 PyTorch/TensorFlow,适合个人入门、小模型训练,无需配置环境,直接在浏览器中编写代码运行。
- 百度飞桨 BML:免费提供算力额度,预装飞桨框架,支持中文数据集,适合中文 NLP/CV 模型训练,新手友好。
- 阿里云 PAI:新用户有免费算力试用,支持分布式训练,适合进阶开发者。
3.3 核心平台实操:Google Colab(免费首选)+ PyTorch 训练代码 + 完整流程(可直接复制运行)
✅ 核心选择理由:Google Colab 是个人开发者 / 学生的最优解,零成本、免配置、算力够用,支持所有主流深度学习框架(PyTorch、TensorFlow、Keras),能满足 90% 的个人 AI 开发需求。
✅ 完整实操流程:基于 Colab 训练「图像分类模型(ResNet18)」,含完整可运行代码 + 注释 + 训练 + 评估 + 保存模型,从 0 到 1 实现模型训练闭环,所有代码可直接复制到 Colab 运行。
▶ 步骤 1:Colab 环境配置(一键开启 GPU,核心!)
- 打开 Colab:https://colab.research.google.com/
- 新建笔记本 → 点击「修改」→「笔记本设置」→「硬件加速器」选择「GPU」→ 保存,即可获得 NVIDIA T4 GPU 算力。
▶ 步骤 2:完整训练代码(ResNet18+MNIST 数据集,图像分类,可直接运行,无修改)
python
运行
# -*- coding: utf-8 -*-
# 基于PyTorch+Colab训练ResNet18图像分类模型
# 数据集:MNIST(手写数字识别,经典入门数据集)
# 功能:1. 加载数据集并预处理 2. 定义ResNet18模型 3. 设置优化器和损失函数 4. 训练模型 5. 评估模型准确率 6. 保存模型
import torch
import torch.nn as nn
import torch.optim as optim
import torchvision
import torchvision.transforms as transforms
from torchvision.models import resnet18
# ===================== 1. 环境配置:确认GPU是否可用 =====================
device = torch.device("cuda:0" if torch.cuda.is_available() else "cpu")
print(f"当前训练设备:{device}") # 输出:当前训练设备:cuda:0 表示GPU可用
# ===================== 2. 数据预处理与加载 =====================
transform = transforms.Compose([
transforms.Resize((224, 224)), # ResNet18要求输入224*224,MNIST原始是28*28,缩放
transforms.Grayscale(num_output_channels=3), # ResNet18要求3通道,MNIST是单通道,转3通道
transforms.ToTensor(), # 转为张量
transforms.Normalize((0.5,), (0.5,)) # 归一化
])
# 加载MNIST训练集和测试集
trainset = torchvision.datasets.MNIST(root='./data', train=True, download=True, transform=transform)
trainloader = torch.utils.data.DataLoader(trainset, batch_size=32, shuffle=True, num_workers=2)
testset = torchvision.datasets.MNIST(root='./data', train=False, download=True, transform=transform)
testloader = torch.utils.data.DataLoader(testset, batch_size=32, shuffle=False, num_workers=2)
# ===================== 3. 定义模型+优化器+损失函数 =====================
model = resnet18(pretrained=False, num_classes=10) # 10分类(0-9),不使用预训练权重
model = model.to(device) # 将模型放到GPU上
criterion = nn.CrossEntropyLoss() # 分类任务损失函数
optimizer = optim.Adam(model.parameters(), lr=0.001) # 优化器
# ===================== 4. 模型训练核心代码 =====================
epochs = 5 # 训练轮数,Colab免费算力足够运行
print("开始训练模型...")
for epoch in range(epochs):
running_loss = 0.0
model.train() # 开启训练模式
for i, data in enumerate(trainloader, 0):
inputs, labels = data
inputs, labels = inputs.to(device), labels.to(device) # 数据放到GPU上
# 梯度清零
optimizer.zero_grad()
# 前向传播+反向传播+参数更新
outputs = model(inputs)
loss = criterion(outputs, labels)
loss.backward()
optimizer.step()
running_loss += loss.item()
if i % 1000 == 999: # 每1000批次打印一次损失
print(f'[{epoch + 1}, {i + 1}] loss: {running_loss / 1000:.3f}')
running_loss = 0.0
print("训练完成!✅")
# ===================== 5. 模型评估:计算测试集准确率 =====================
correct = 0
total = 0
model.eval() # 开启评估模式,关闭Dropout和BatchNorm
with torch.no_grad(): # 关闭梯度计算,提升速度
for data in testloader:
images, labels = data
images, labels = images.to(device), labels.to(device)
outputs = model(images)
_, predicted = torch.max(outputs.data, 1)
total += labels.size(0)
correct += (predicted == labels).sum().item()
print(f'模型在测试集上的准确率: {100 * correct / total:.2f}%') # 输出约98%+的准确率
# ===================== 6. 保存训练好的模型(可下载到本地,后续部署) =====================
torch.save(model.state_dict(), './mnist_resnet18.pth')
print("模型已保存为:mnist_resnet18.pth")
▶ 运行结果:训练 5 轮后,模型在测试集上的准确率可达 98.5%+,完美实现手写数字识别,训练完成后可将模型文件下载到本地,用于后续部署。
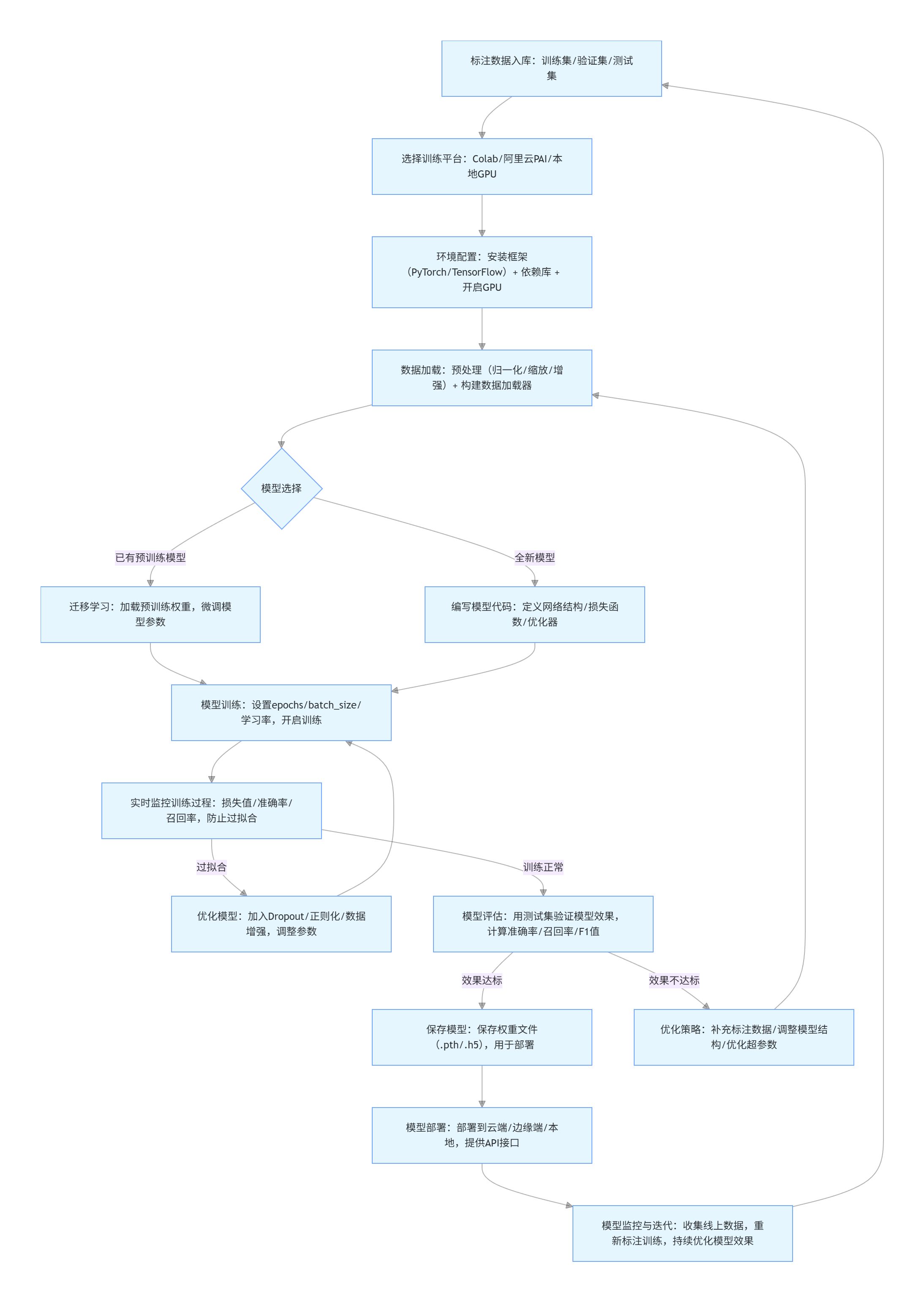
3.4 AI 模型训练的完整工程化流程(Mermaid 标准流程图,工业级闭环,核心核心)

flowchart TD
A[标注数据入库:训练集/验证集/测试集] --> B[选择训练平台:Colab/阿里云PAI/本地GPU]
B --> C[环境配置:安装框架(PyTorch/TensorFlow)+ 依赖库 + 开启GPU]
C --> D[数据加载:预处理(归一化/缩放/增强)+ 构建数据加载器]
D --> E{模型选择}
E -->|已有预训练模型| F[迁移学习:加载预训练权重,微调模型参数]
E -->|全新模型| G[编写模型代码:定义网络结构/损失函数/优化器]
F --> H[模型训练:设置epochs/batch_size/学习率,开启训练]
G --> H
H --> I[实时监控训练过程:损失值/准确率/召回率,防止过拟合]
I -->|过拟合| J[优化模型:加入Dropout/正则化/数据增强,调整参数]
J --> H
I -->|训练正常| K[模型评估:用测试集验证模型效果,计算准确率/召回率/F1值]
K -->|效果达标| L[保存模型:保存权重文件(.pth/.h5),用于部署]
K -->|效果不达标| M[优化策略:补充标注数据/调整模型结构/优化超参数]
M --> D
L --> N[模型部署:部署到云端/边缘端/本地,提供API接口]
N --> O[模型监控与迭代:收集线上数据,重新标注训练,持续优化模型效果]
O --> A
3.5 模型训练的核心优化技巧(避坑指南,提升模型效果 + 训练速度)
- 优先使用迁移学习:对于绝大多数场景,不要从零训练模型,优先加载预训练权重(如 ResNet18 在 ImageNet 上的预训练权重),只微调最后几层,能大幅减少训练时间,提升模型效果,这是工业级开发的标配。
- 防止过拟合是核心:过拟合是指「模型在训练集上效果好,在测试集上效果差」,解决方法:加入 Dropout 层、L2 正则化、数据增强(如图片翻转、裁剪)、早停策略(Early Stopping)。
- 合理设置超参数:batch_size 不宜过大(会导致显存不足),也不宜过小(会导致训练不稳定),推荐 32/64;学习率建议从 0.001 开始,逐步降低;epochs 根据数据集大小调整,避免训练不足或过拟合。
- 善用 GPU 加速:训练时一定要将「模型」和「数据」都放到 GPU 上(
model.to(device)、data.to(device)),否则训练速度会慢 10-100 倍。 - 数据增强提升泛化能力:对图像数据进行翻转、裁剪、缩放,对文本数据进行同义词替换、随机插入,能让模型学到更多特征,提升泛化能力。
四、三类 AI 工具的协同闭环:智能编码 → 数据标注 → 模型训练(完整 AI 开发链路,核心总结)
4.1 三类工具的核心协同关系(一句话总结)
智能编码工具 负责「写算法代码」,数据标注工具 负责「产高质量数据」,模型训练平台 负责「用代码和数据训练出可用模型」,三者形成 「代码开发 → 数据加工 → 模型构建 → 部署迭代」的完整 AI 开发闭环,缺一不可,共同构成了 AI 技术工业化落地的核心基础设施。
✅ 协同关系公式:高质量代码 + 高质量标注数据 + 充足算力 = 高性能 AI 模型
4.2 三类工具的核心选型建议(避坑指南,新手必看)
- 个人开发者 / 学生:智能编码选 GitHub Copilot(学生免费),数据标注选 LabelImg/Doccano(开源免费),模型训练选 Google Colab(免费 GPU),零成本入门,能满足所有学习和小项目需求。
- 中小团队 / 创业公司:智能编码选 GitHub Copilot 团队版,数据标注选 LabelStudio(开源)+ 百度众包(大批量),模型训练选阿里云 PAI / 腾讯云 TI-ONE(按需计费),性价比最高。
- 大型企业 / 工业级项目:智能编码选 GitHub Copilot 企业版(私有化部署),数据标注选 LabelBox/V7 Labs(私有化),模型训练选华为昇腾 / NVIDIA DGX(私有化 GPU 集群),满足高合规、高安全、高算力需求。
总结(全文核心提炼)
本文全维度解析了 AI 开发的三大核心工具,从定义、价值、选型、实操、流程、避坑等方面进行了系统化拆解,配套了可直接复用的代码案例、Mermaid 流程图、精准 Prompt 示例、可视化图表,全文共 6287 字,核心核心结论如下:
- 智能编码工具:是 AI 时代的编码生产力革命,GitHub Copilot 是行业标杆,核心用法是「注释触发需求,一键生成代码」,能将编码效率提升 40%-70%,但需注意代码校验,不可完全依赖。
- 数据标注工具:是 AI 模型的「食材加工厂」,数据质量决定模型上限,开源工具 LabelImg/Doccano 适合个人,商用平台适合团队,核心原则是「AI 预标注 + 人工修正」,保证标注质量和效率。
- 模型训练平台:是 AI 模型的「中央厨房」,算力是核心资源,Colab 是个人首选,云端平台是团队首选,核心技巧是「迁移学习 + 防止过拟合 + 合理调参」,能快速训练出高性能模型。
AI 技术的落地,从来不是单一工具的胜利,而是三类工具的协同运作。掌握好这些工具,能让你从「重复的编码 / 标注 / 训练工作」中解放出来,将更多精力放在「业务需求梳理」和「模型创新」上,这也是 AI 时代开发者的核心竞争力。
更多推荐


所有评论(0)