人工智能训练师二级操作技能题考前冲刺(一)
某大型图书馆位于城市中心,吸引了大量的读者借阅图书,但借书流程繁琐、寻找借阅图书不便等问题阻碍了图书馆服务质量的提升。例如当有读者找到并决定借阅的图书时,要到图书馆柜台办理借书手续,需要工作人员人工核对读者借阅证信息,手动登记借阅人、图书编号、借阅时间等信息。借书流程效率低下,且容易出现人工登记错误或遗漏的情况。因此图书馆决定进行数字化升级,引入自助借书机和图书检索系统。① 自助借书的业务流程图绘
人工智能训练师二级操作技能题考前冲刺(一)
一、业务分析(25分)
业务背景
某大型图书馆位于城市中心,吸引了大量的读者借阅图书,但借书流程繁琐、寻找借阅图书不便等问题阻碍了图书馆服务质量的提升。例如当有读者找到并决定借阅的图书时,要到图书馆柜台办理借书手续,需要工作人员人工核对读者借阅证信息,手动登记借阅人、图书编号、借阅时间等信息。借书流程效率低下,且容易出现人工登记错误或遗漏的情况。因此图书馆决定进行数字化升级,引入自助借书机和图书检索系统。
业务目标
- 对图书馆的借书流程进行重构,以实现自助借书,提高借书效率。
- 结合自然语言技术,设计一个图书检索系统的业务流程图,以便读者快速、准确地找到所需图书。
业务问题
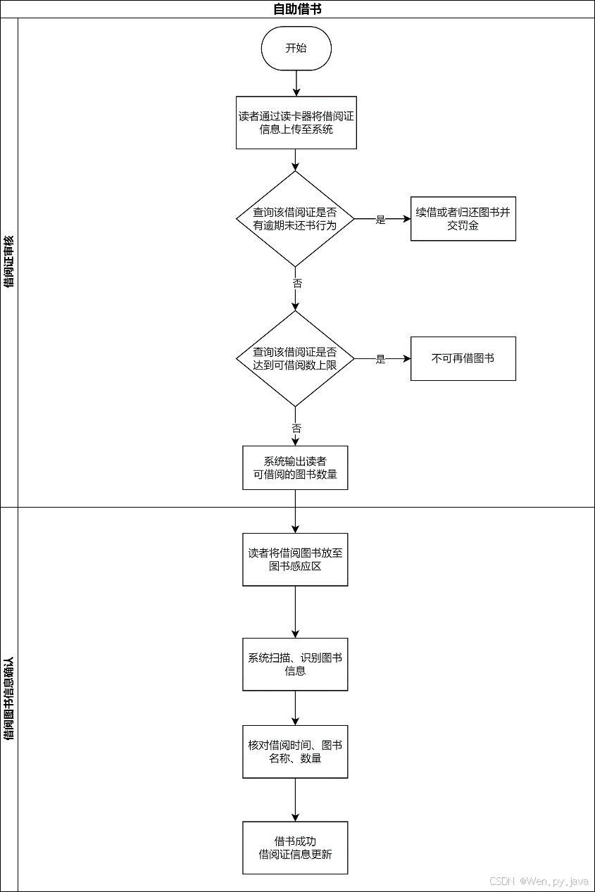
- 图书馆通过自助借书机,为读者提供了更加便捷、高效的借阅服务。读者的自助借书流程涵盖了借阅证审核、借阅图书信息确认2个过程,请使用draw.io工具设计一个自助借书的业务流程图。(12分)
- 自助借书机的使用,能够帮助图书馆提升业务效率。请从读者便利性、自动化流程、图书资源管理3个方面,分析自助借书机的价值。(6分)
- 图书馆藏书丰富,为了使读者能够更加方便、快捷地找到自己需要的图书,图书馆引入了图书检索系统。图书检索系统结合自然语言技术,能够利用关键词对图书进行检索,输出匹配的图书。请使用draw.io工具绘制图书检索系统的业务流程图。(7分)
参考答案
-
自助借书业务流程图

① 自助借书的业务流程图绘制的是泳道图。(2分)
② 借阅证审核:借阅证信息读取、判断借阅证是否有逾期未还书行为、续借或者归还图书并交罚金、判断借阅证是否超过最多可借阅数、不可再借图书。(6分)
③ 借阅图书信息确认:将借阅图书放至图书感应区、系统扫描识别图书、核对借阅时间和图书信息、借书成功并更新借阅证信息。(4分) -
自助借书机的价值分析
① 读者便利性:自助借书机为读者提供了更加便利的借书方式。读者无需排队等候,可以随时自主进行借还操作。这大大节省了读者的时间,提高了借阅效率,增强了读者的满意度和使用体验。(2分)
② 自动化流程:自助借书机采用自动化流程,通过技术手段实现图书的自动识别、扫描和借书操作。这减少了人工干预的需求,降低了人为错误的可能性,提高了业务的准确性和效率。读者可以快速自助完成借还图书的过程,无需等待图书馆工作人员的协助,节省了等待时间。(2分)
③ 图书资源管理:自助借书机可以实时监控图书的借出情况,帮助图书馆更好地管理图书资源。通过数据分析,可以对图书馆中的热门图书和闲置图书进行识别,合理调配图书资源,提高资源利用率,减少资源浪费。(2分) -
图书检索系统业务流程图

① 输入搜索关键词(1分)
② 系统进行语义分析和信息检索(1分)
③ 筛选匹配结果(1分)
④ 输出检索结果(1分)
⑤ 选择借阅图书(1分)
⑥ 判断图书是否在馆(1分)
⑦ 输出图书位置(1分)
二、智能训练(30分)
技术背景
智能医疗诊断系统利用机器学习算法分析患者的医疗数据,如病史、检查结果、生活习惯等,以辅助医生进行疾病诊断。以下是一个医疗数据集medical_data.csv,字段说明如下。
技术目标
- 分析医疗数据,识别潜在的健康风险因素。
- 构建分类模型,准确预测患者的疾病状态。
- 通过交叉验证评估模型的泛化能力。
技术问题
- 导入相关库。(2分)
- 读取medical_data.csv数据集,并描述数据基本情况。(3分)
- 设计至少2个数据集质量指标,并应用这些指标对数据集进行评估。(4分)
- 对连续型特征进行归一化。(2分)
- 将数据集按7:3的比例划分为训练集和测试集。(2分)
- 构建自动化机器学习模型,对训练集进行训练。(3分)
- 使用交叉验证评估模型性能,并打印交叉验证的准确率。(4分)
- 在测试集上评估模型,并打印准确率和分类报告。(4分)
- 根据分类报告,提出至少2点模型优化建议。(4分)
参考答案
# (1)导入相关库
import pandas as pd
from sklearn.model_selection import train_test_split, cross_val_score
from sklearn.ensemble import RandomForestClassifier
from sklearn.metrics import accuracy_score, classification_report
from sklearn.preprocessing import MinMaxScaler
# (2)读取数据并描述数据基本情况
data = pd.read_csv('medical_data.csv', sep=';')
print(data.describe())
print(data.info())
# (3)数据集质量指标评估
# 指标1:缺失值数量
missing_values = data.isnull().sum()
missing_percentage = (missing_values / data.shape[0]) * 100
print("Missing values by column:")
print(missing_percentage)
# 指标2:类别不平衡
print(data['cardio'].value_counts())
# (4)对连续型特征进行归一化
scaler = MinMaxScaler()
continuous_features = ['age', 'height', 'weight', 'ap_hi', 'ap_lo']
data[continuous_features] = scaler.fit_transform(data[continuous_features])
# (5)划分训练集和测试集
X = data.drop('cardio', axis=1)
y = data['cardio']
X_train, X_test, y_train, y_test = train_test_split(X, y, test_size=0.3, random_state=42)
# (6)构建模型并训练
model = RandomForestClassifier()
model.fit(X_train, y_train)
# (7)交叉验证评估模型性能
scores = cross_val_score(model, X, y, cv=5)
print('Cross-validation scores:', scores)
print('Average cross-validation score:', scores.mean())
# (8)在测试集上评估模型
y_pred = model.predict(X_test)
print('Accuracy:', accuracy_score(y_test, y_pred))
print(classification_report(y_test, y_pred))
(9)模型优化建议
建议1:如果模型的召回率较低,可以尝试增加模型的复杂度,例如增加随机森林的树的数量。
建议2:如果模型的精确率较低,可以尝试进行特征选择,去除一些不重要的特征,以提高模型的预测精度。
三、智能系统设计(40分)
业务背景
某汽车制造企业计划开发一款新型智能汽车,该汽车需要搭载智能车辆系统,以此来提高车辆的安全性和驾驶体验。智能车辆系统通过集成传感器、摄像头和人工智能算法等技术手段,能够实时监测车辆状态和周围环境,并将信息传送到车辆的车载显示屏,以便帮助驾驶员更好地了解车辆状况和路况等信息,提高驾驶体验。
业务目标
- 结合人工智能技术,设计一个智能车辆系统的解决方案框架图,明确其核心功能和特性。
- 绘制车载显示界面的低保真原型图,为车辆的开发提供参考和指导。
业务问题
- 智能车辆系统的搭载是为了提供更加智能化、安全和舒适的驾驶体验。请列举出智能车辆系统的4种智能化服务,并解释其应用场景和意义。(8分)
- 智能车辆系统利用各种传感器和设备来感知周围环境,从而制定合适的行动策略并执行相应的动作。请智能车辆系统的解决方案架构图主要由感知层、决策层、执行层组成,请使用draw.io工具设计一个智能车辆系统的解决方案架构图。(14分)
- 智能驾驶辅助系统是智能车辆系统的重要组成部分,它可以提供各种驾驶辅助功能,从而提高驾驶安全性、舒适性和效率。请写出3种智能驾驶辅助系统的功能需求,并描述该需求的应用场景。(6分)
- 驾驶员在使用导航功能进行路线导航时,车载显示屏界面包含了快捷功能区域和功能切换区域。在快捷功能区域,驾驶员查看导航地图和车辆信息,并可以通过快捷功能图标实现快速语音通话、切换音乐等操作;在功能切换区域,驾驶员可以通过不同的功能图标,切换功能界面,对车辆进行设置和调整操作。请使用draw.io工具设计该界面的低保真原型图,并对界面元素进行标注和说明。(12分)
参考答案
智能化服务
- 自动驾驶:通过传感器、雷达和AI算法,车辆能够识别周围环境并自主驾驶,无需人为干预。这可以显著提高驾驶安全性,减少因驾驶员失误导致的事故。(2分)
- 智能导航:结合实时交通信息和AI路径规划算法,智能导航可以提供最佳的行车路线建议,帮助驾驶者避免拥堵和事故路段。这可以提高行车效率,减少不必要的行驶时间和燃料消耗。(2分)
- 语音助手:语音助手能够识别驾驶者的语音指令,实现导航、音乐播放、电话拨打等功能。这可以降低驾驶者分心驾驶的风险,提高驾驶安全性。(2分)
- 车辆健康管理:通过AI技术监测车辆各部件的工作状态,预测潜在故障并及时提醒维修。这可以延长车辆使用寿命,减少因故障导致的意外停车和安全问题。(2分)
智能车辆系统解决方案架构图

- 感知层:摄像头、红外传感器、雷达、云端服务器、GPS。(5分)
- 决策层:路径规划、速度控制、规避障碍、人机交互、目标检测。(5分)
- 执行层:驱动、制动、转向、悬挂系统控制。(4分)
智能驾驶辅助系统功能需求
- 自动泊车:当驾驶者需要停车时,智能驾驶辅助系统能够自动寻找合适的停车位,并进行自动泊车操作。应用场景包括停车场、路边停车等。(2分)
- 交通拥堵辅助:在交通拥堵的情况下,智能驾驶辅助系统可以帮助驾驶者更好地控制车辆速度和方向,提高行车安全性。应用场景包括城市道路拥堵路段、高峰期拥堵路段等。(2分)
- 车道保持辅助:该功能利用摄像头技术实时监测车辆是否在车道线内行驶,当车辆偏离车道时,系统会自动施加转向力矩,辅助驾驶员将车辆保持在原车道内,提高驾驶安全性。(2分)
车载显示屏界面低保真原型图

- 顶部栏:时间。(1分)
- 快捷功能区域:地图导航区域、车辆信息区域、联系人、语音通话、音量调节、音乐界面。(6分)
- 功能切换区域:车辆设置、空调设置、车辆健康、语音助手、应用程序。(5分)
四、培训与指导(5分)
业务背景
随着科技的快速发展和市场的不断扩大,智能客服公司正迎来前所未有的发展机遇。为了抓住这一契机,公司决定积极拓展其业务范围,覆盖更广泛的客户群体。然而,新业务的拓展也意味着需要更多的新员工加入,他们必须迅速适应新的工作环境,掌握业务流程,并提升业务水平,以确保公司能够在激烈的市场竞争中保持领先地位。
业务目标
使新员工快速掌握公司业务流程、客户沟通技巧以及常见问题处理方法,提高客户满意度和业务效率。
业务要求
请根据公司的实际情况,制定一份全面、可行的业务指导方案,该方案应包含的关键要素有新员工入职培训安排、业务流程传授和业务水平评估。
参考答案
业务水平提升指导方案
一、新员工入职培训安排(3分)
- 培训内容:
- 公司文化、愿景与核心价值观介绍
- 业务流程、操作规范及系统使用培训
- 客户沟通技巧、话术及情绪管理培训
- 培训方式:
- 线上视频教程与资料学习
- 线下集中授课与案例分析
- 角色扮演与模拟对话实操
- 培训时间与周期:
- 入职培训总时长为两周,每周五天,每天四小时
- 每周结束后进行小结与反馈,调整下一周培训计划
二、业务流程传授(1分)
- 制作详细的业务流程图和操作手册
- 通过案例分析讲解各环节关键点
- 组织新员工进行流程模拟操作
三、业务水平评估(1分)
- 设立阶段性考核目标,如客户满意度、问题解决率等
- 定期对新员工进行业务水平评估,了解掌握情况
更多推荐



所有评论(0)